HOME   LIST
‹–   –›

Flux Rope in 1993

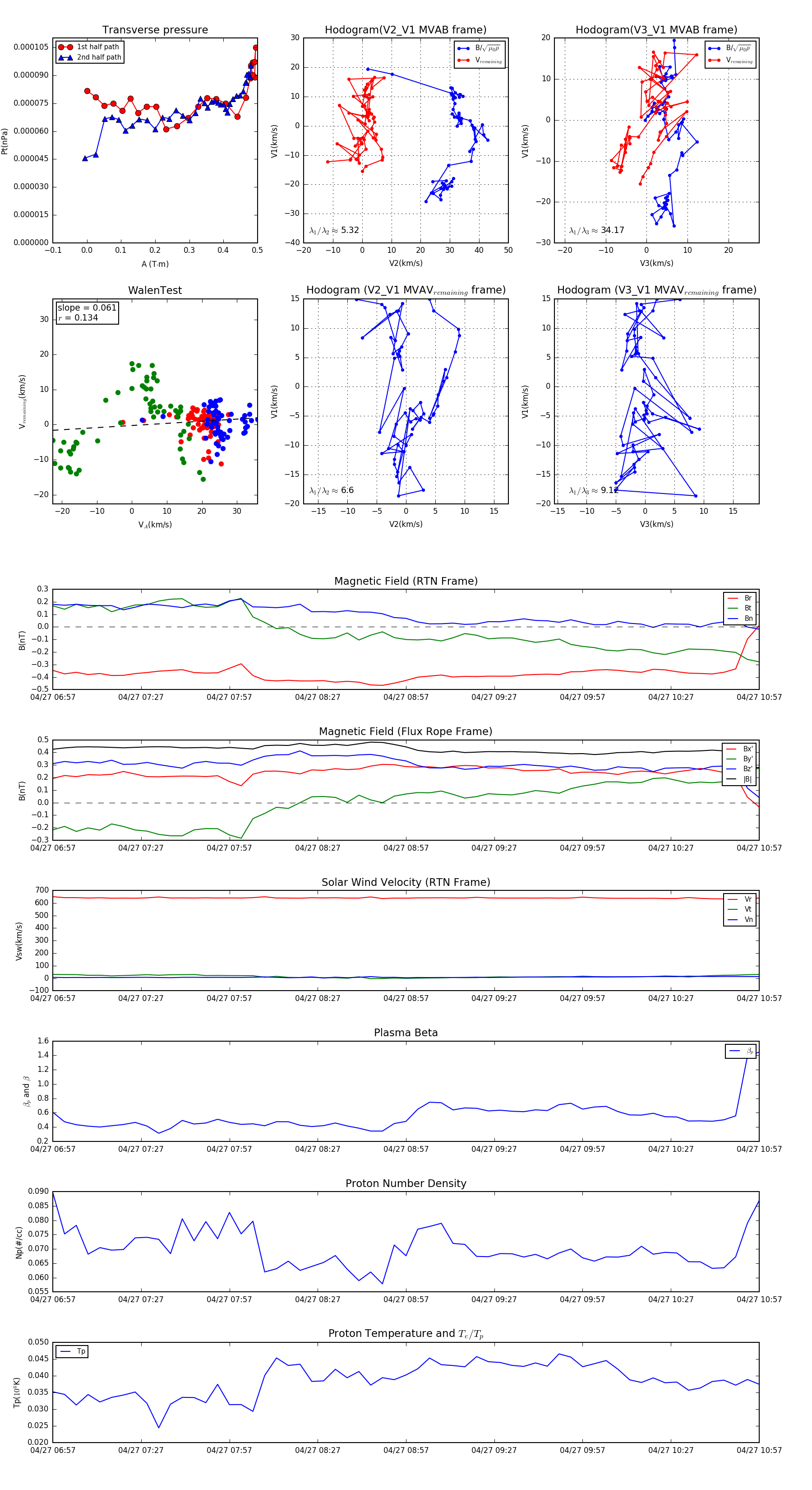
Flux Rope Event 1993-04-27 06:57 ~ 1993-04-27 10:57 (241 minutes)


plot