HOME   LIST
‹–   –›

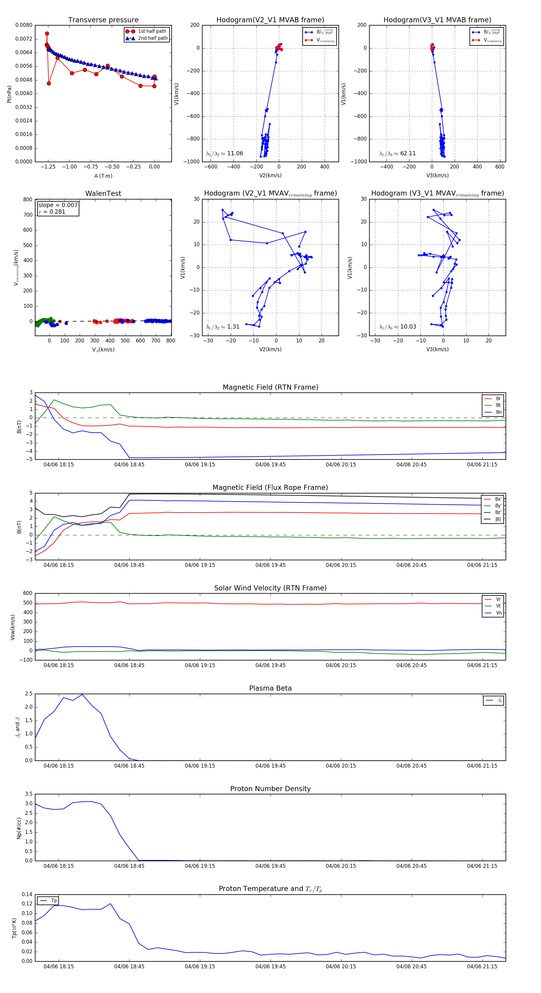
Flux Rope in 1993

Flux Rope Event 1993-04-06 18:05 ~ 1993-04-06 21:25 (201 minutes)


plot