HOME   LIST
‹–   –›

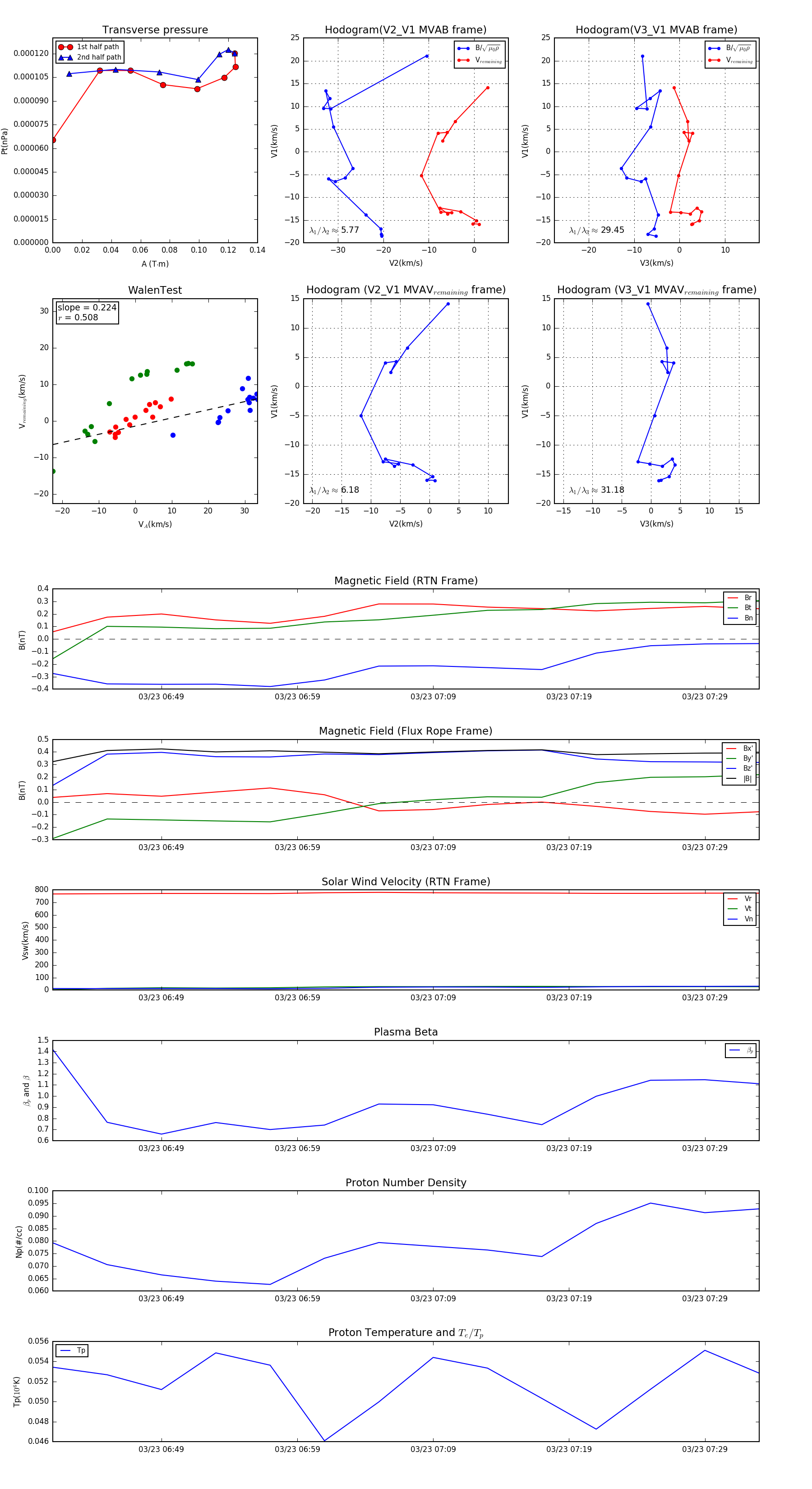
Flux Rope in 1993

Flux Rope Event 1993-03-23 06:41 ~ 1993-03-23 07:33 (53 minutes)


plot