HOME   LIST
‹–   –›

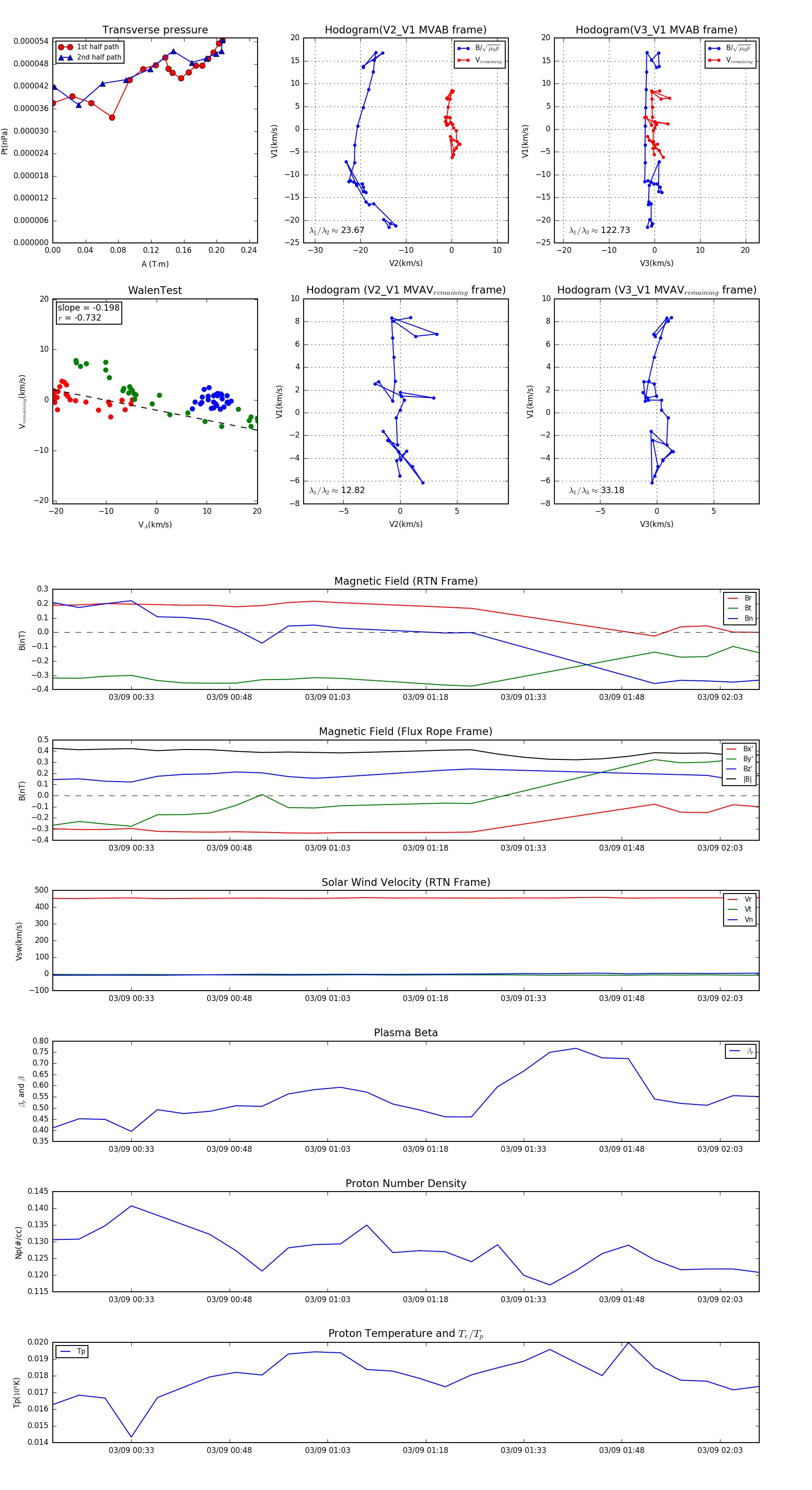
Flux Rope in 1993

Flux Rope Event 1993-03-09 00:21 ~ 1993-03-09 02:09 (109 minutes)


plot