HOME   LIST
‹–   –›

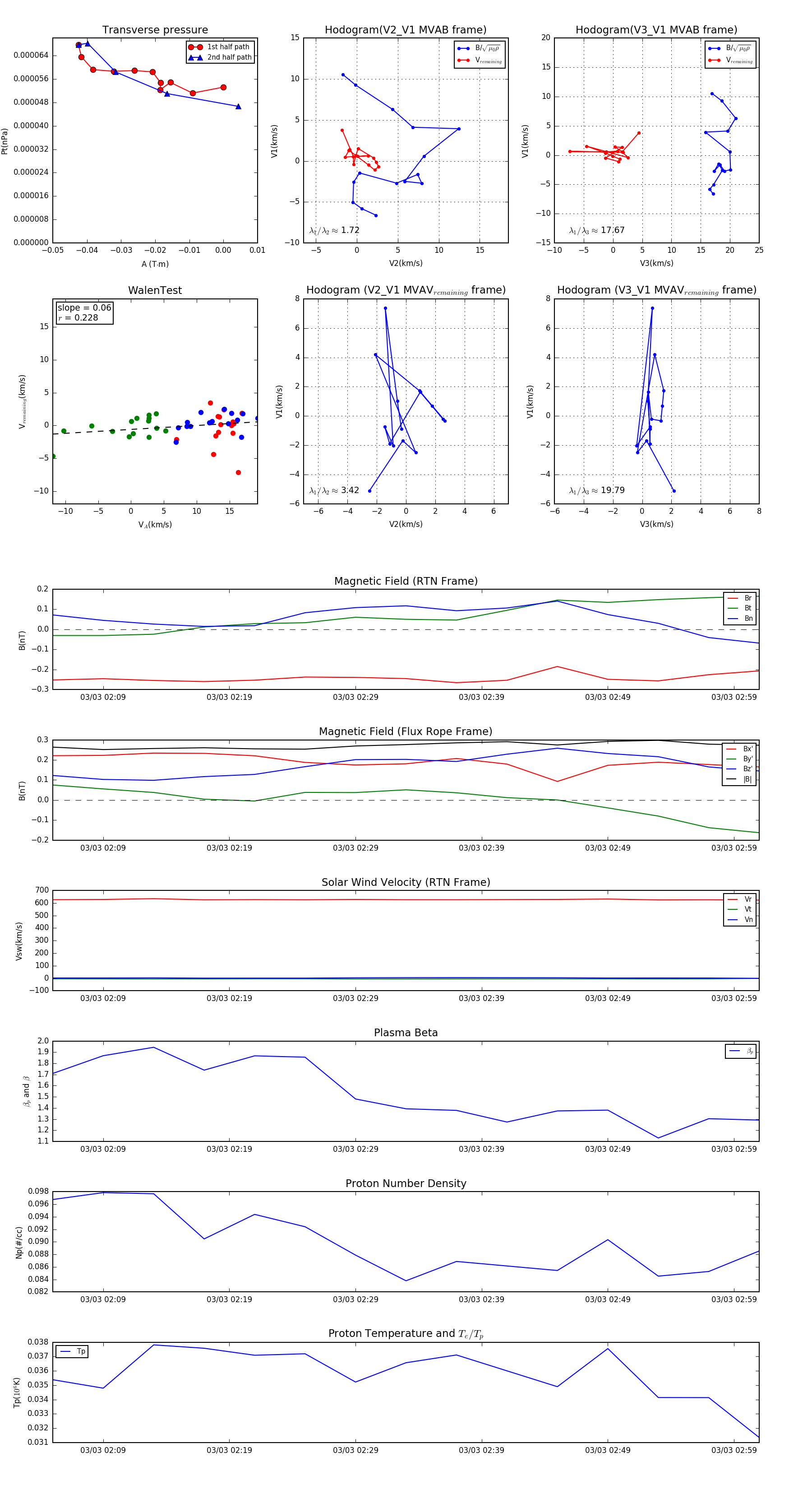
Flux Rope in 1993

Flux Rope Event 1993-03-03 02:05 ~ 1993-03-03 03:01 (57 minutes)


plot