HOME   LIST
‹–   –›

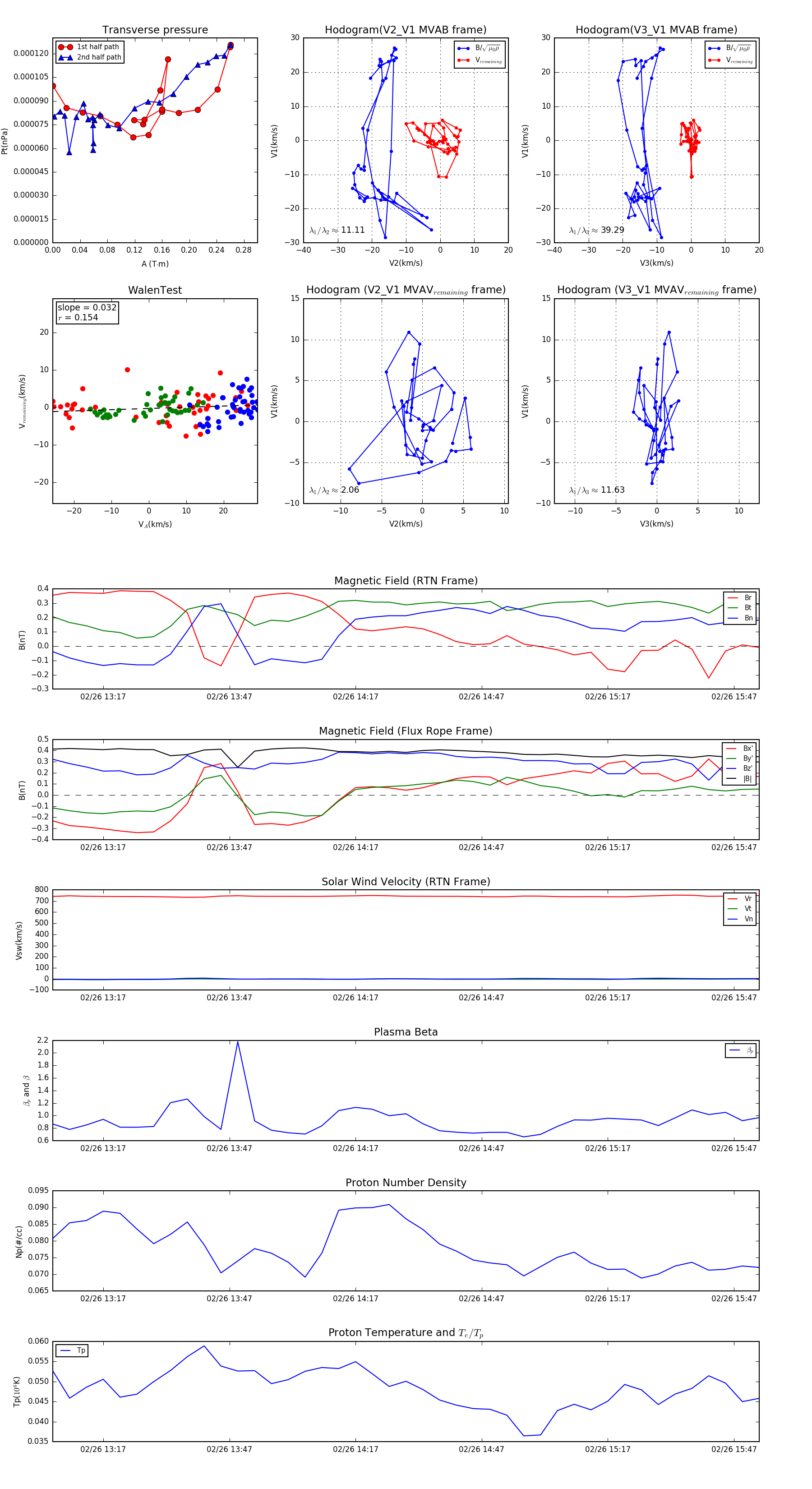
Flux Rope in 1993

Flux Rope Event 1993-02-26 13:05 ~ 1993-02-26 15:53 (169 minutes)


plot