HOME   LIST
‹–   –›

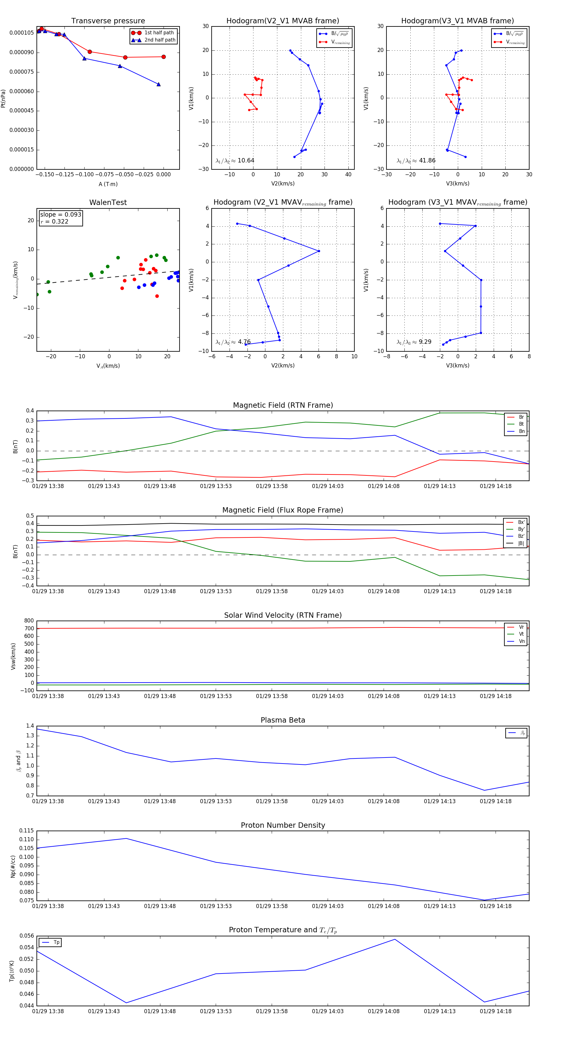
Flux Rope in 1993

Flux Rope Event 1993-01-29 13:37 ~ 1993-01-29 14:21 (45 minutes)


plot