HOME   LIST
‹–   –›

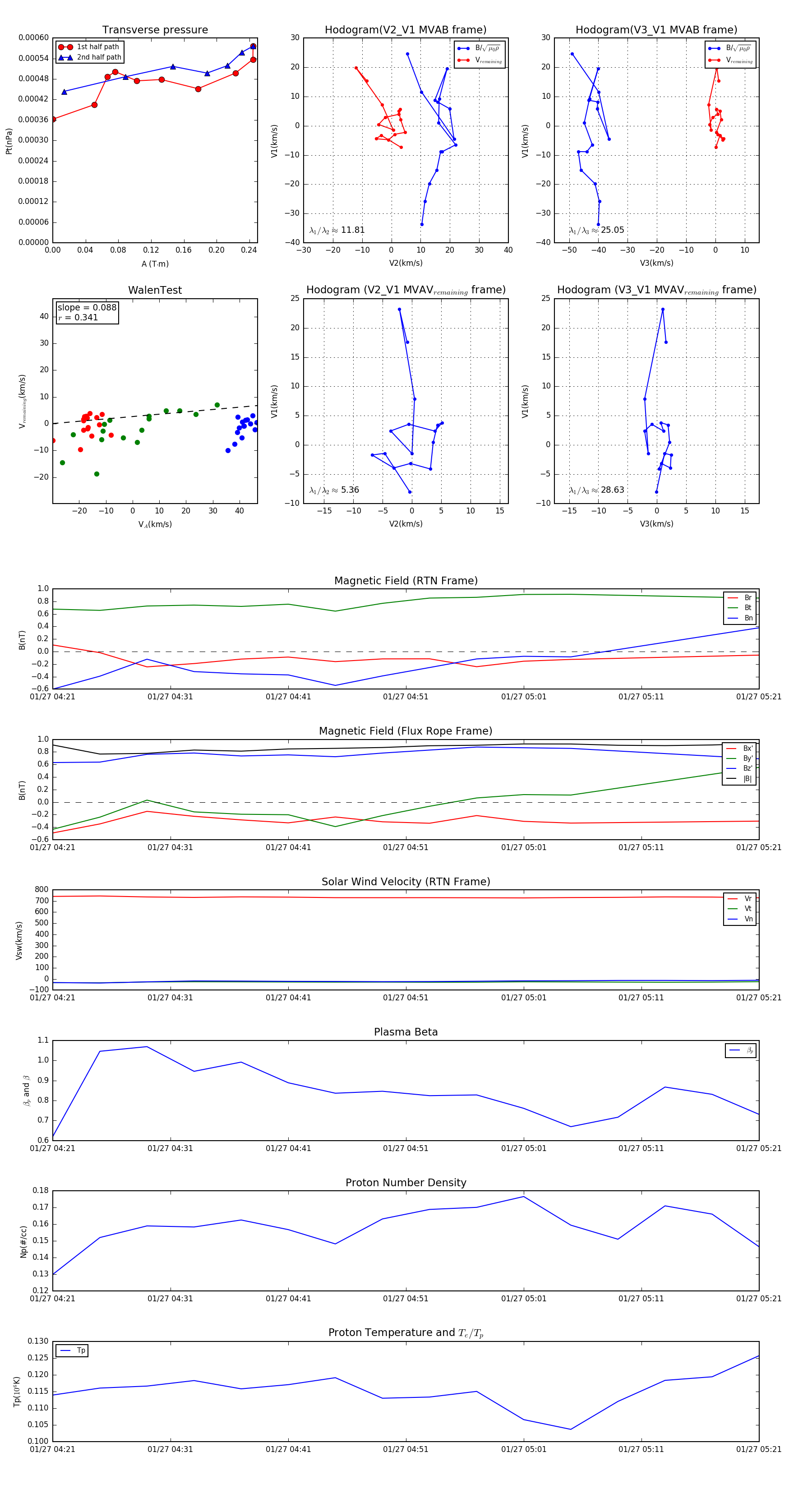
Flux Rope in 1993

Flux Rope Event 1993-01-27 04:21 ~ 1993-01-27 05:21 (61 minutes)


plot