HOME   LIST
‹–   –›

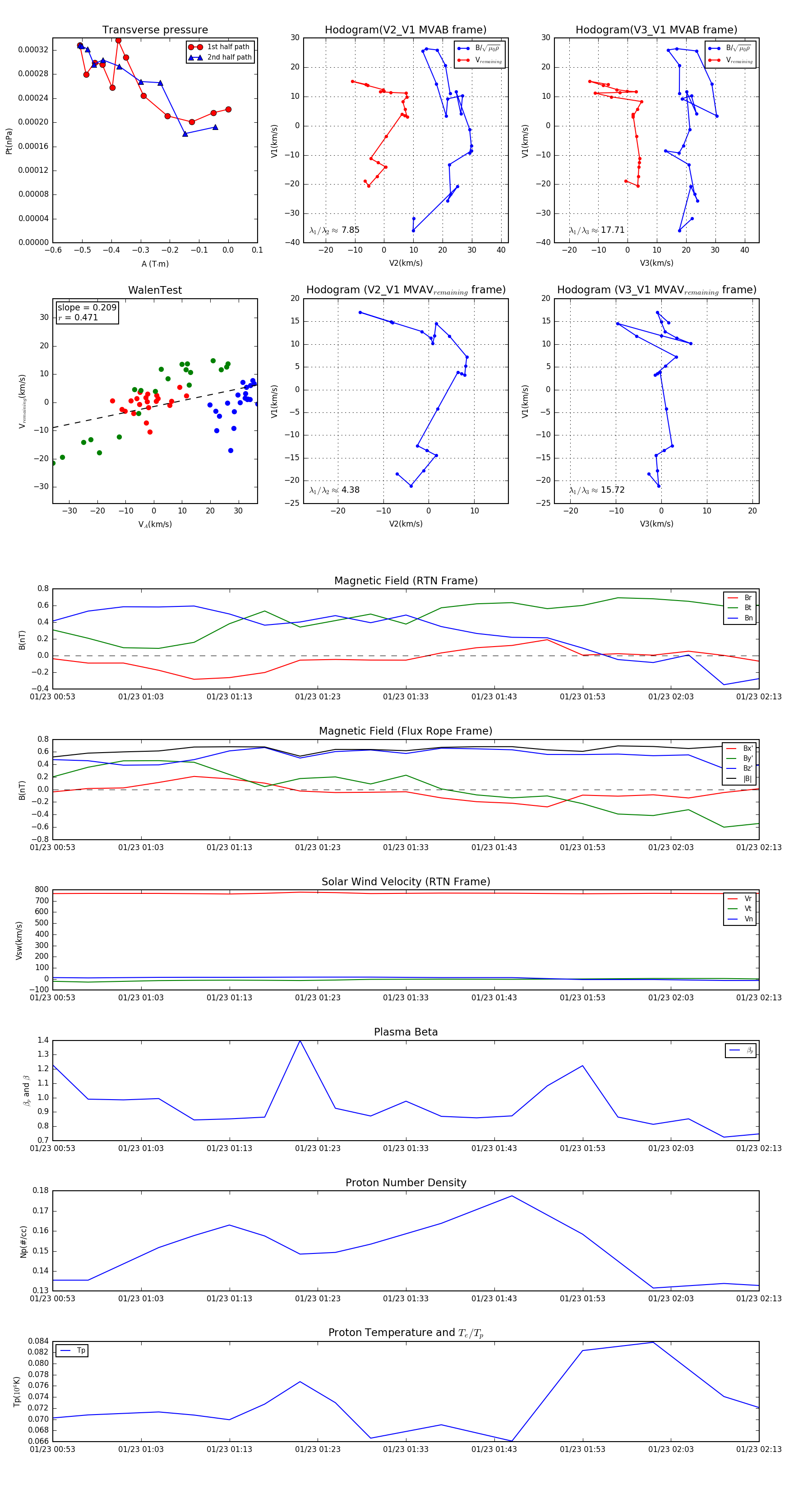
Flux Rope in 1993

Flux Rope Event 1993-01-23 00:53 ~ 1993-01-23 02:13 (81 minutes)


plot