HOME   LIST
‹–   –›

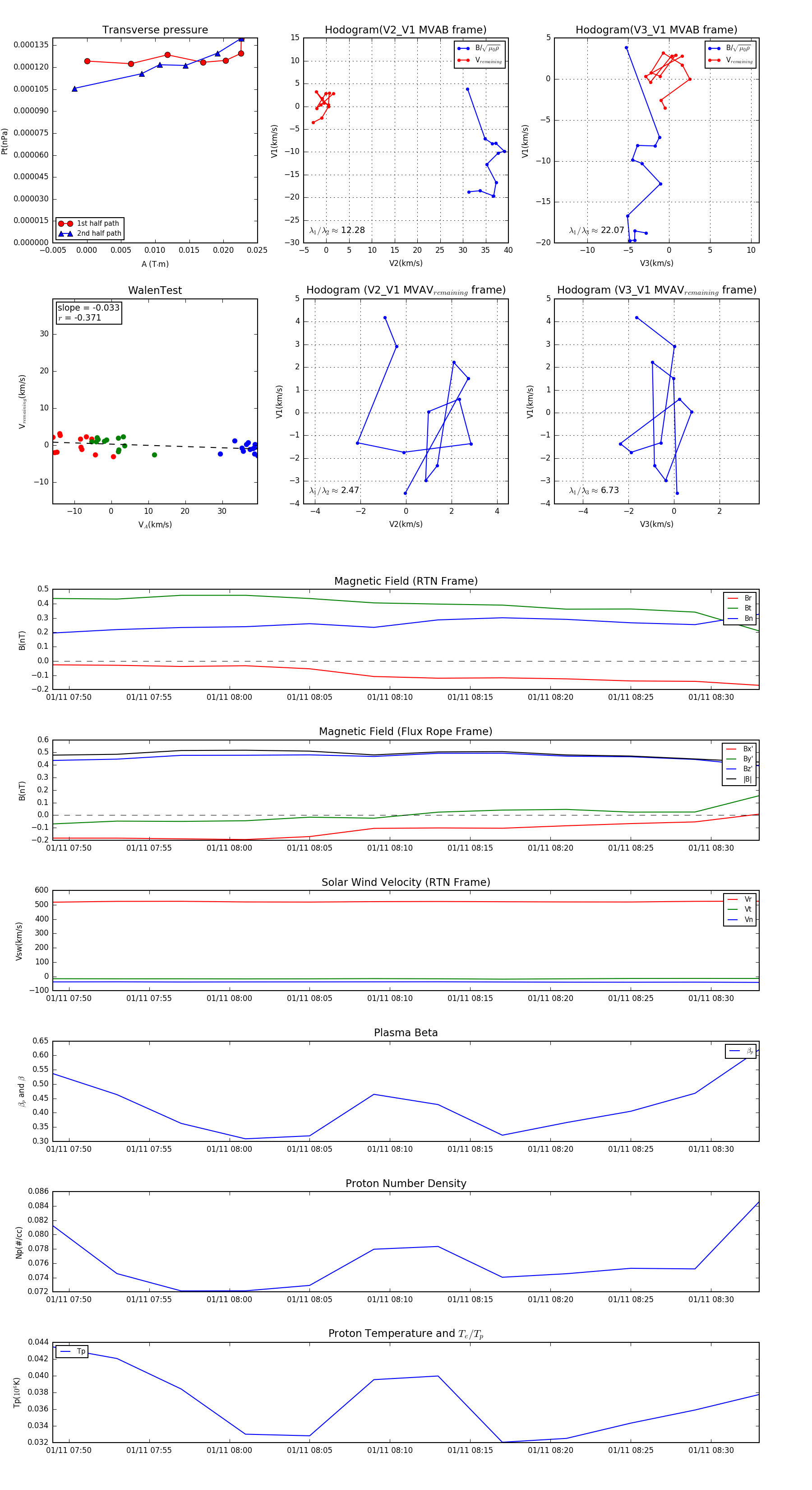
Flux Rope in 1993

Flux Rope Event 1993-01-11 07:49 ~ 1993-01-11 08:33 (45 minutes)


plot