HOME   LIST
‹–   –›

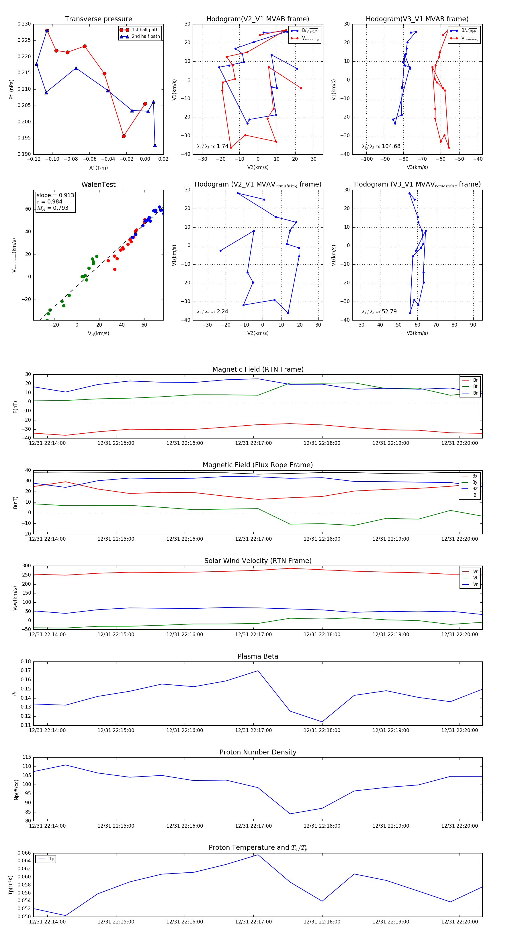
Flux Rope in 2024

Flux Rope Event 2024-12-31 22:13:48 ~ 2024-12-31 22:20:20 (393 seconds)


plot