HOME   LIST
‹–   –›

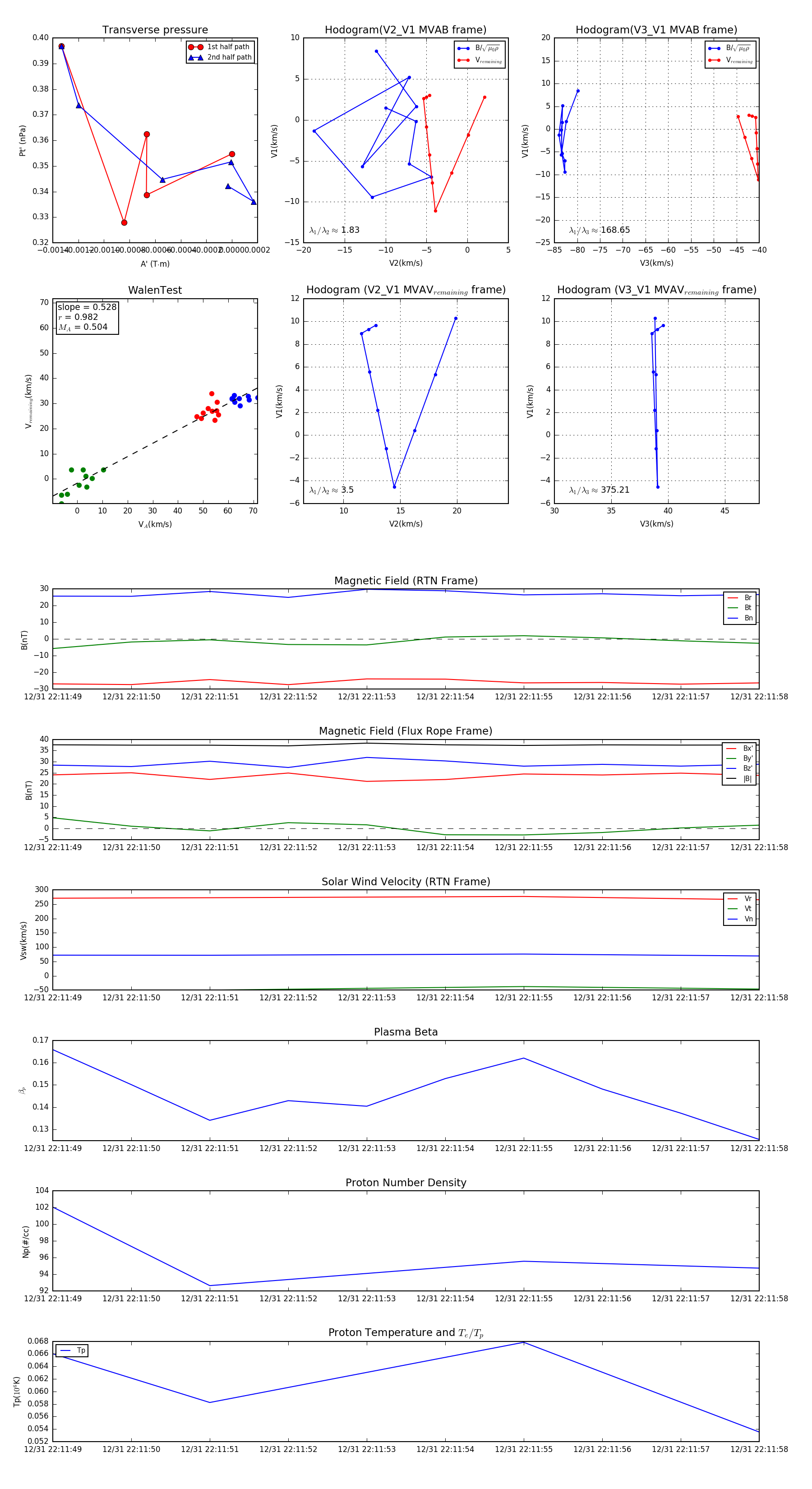
Flux Rope in 2024

Flux Rope Event 2024-12-31 22:11:49 ~ 2024-12-31 22:11:58 (10 seconds)


plot