HOME   LIST
‹–   –›

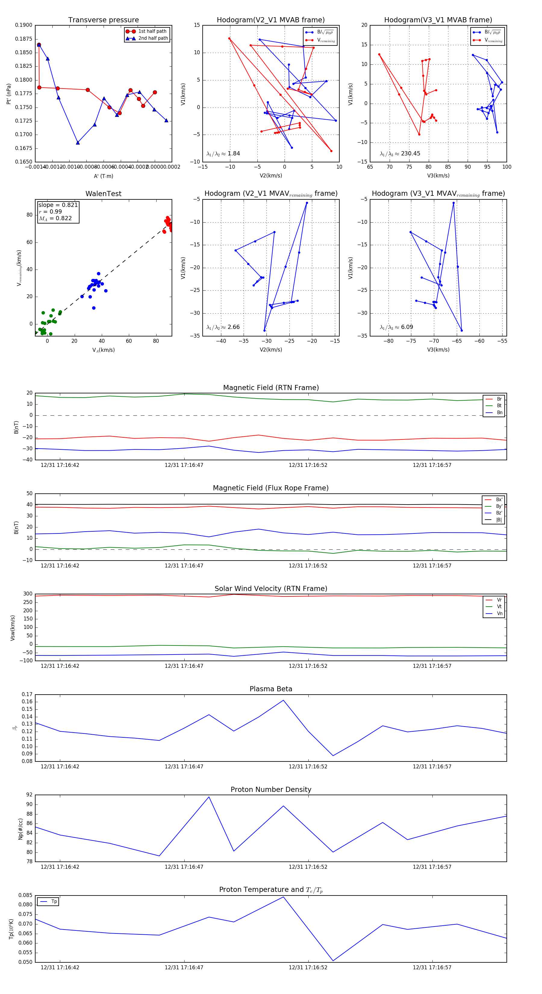
Flux Rope in 2024

Flux Rope Event 2024-12-31 17:16:41 ~ 2024-12-31 17:17:00 (20 seconds)


plot