HOME   LIST
‹–   –›

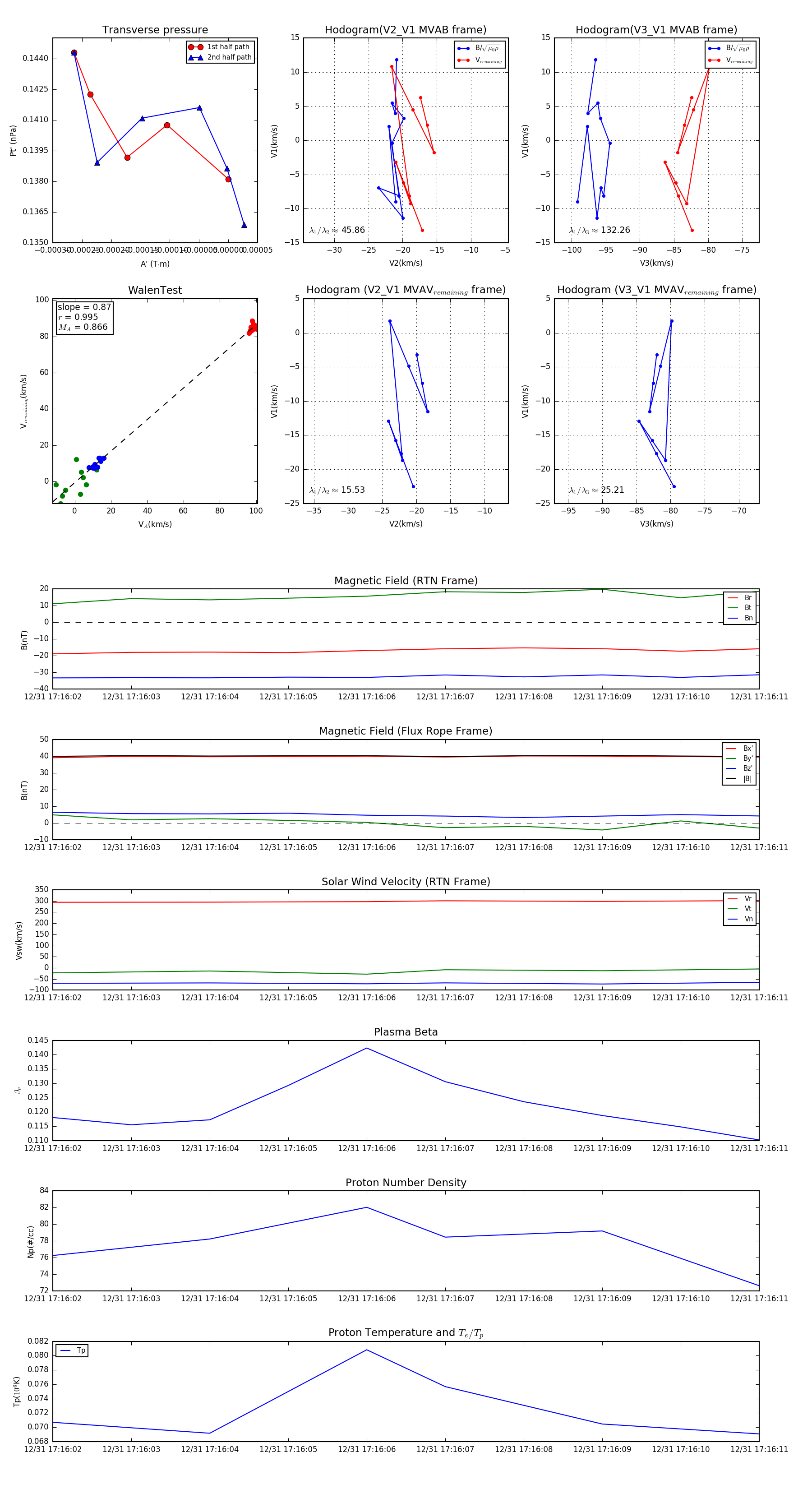
Flux Rope in 2024

Flux Rope Event 2024-12-31 17:16:02 ~ 2024-12-31 17:16:11 (10 seconds)


plot