HOME   LIST
‹–   –›

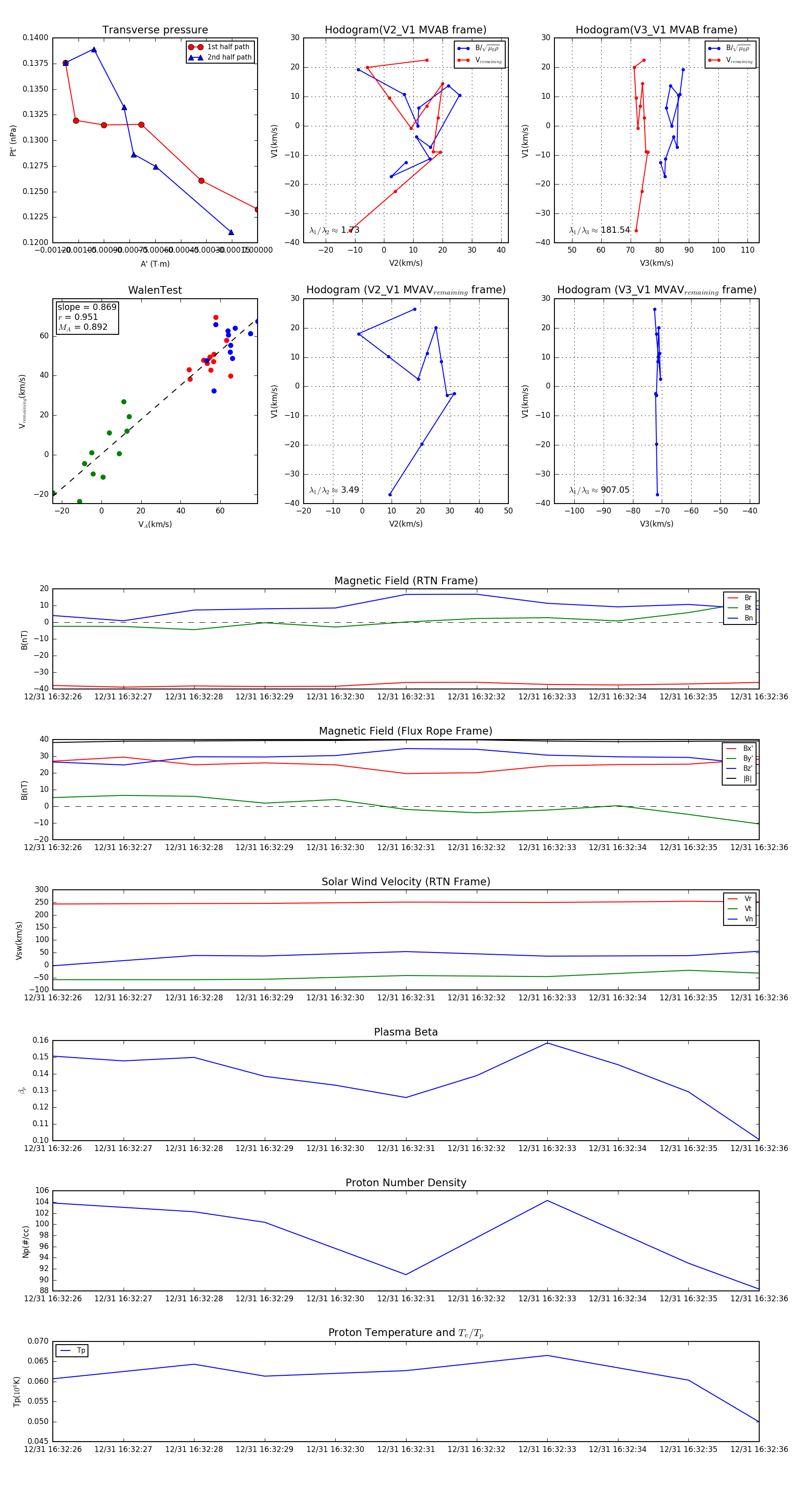
Flux Rope in 2024

Flux Rope Event 2024-12-31 16:32:26 ~ 2024-12-31 16:32:36 (11 seconds)


plot