HOME   LIST
‹–   –›

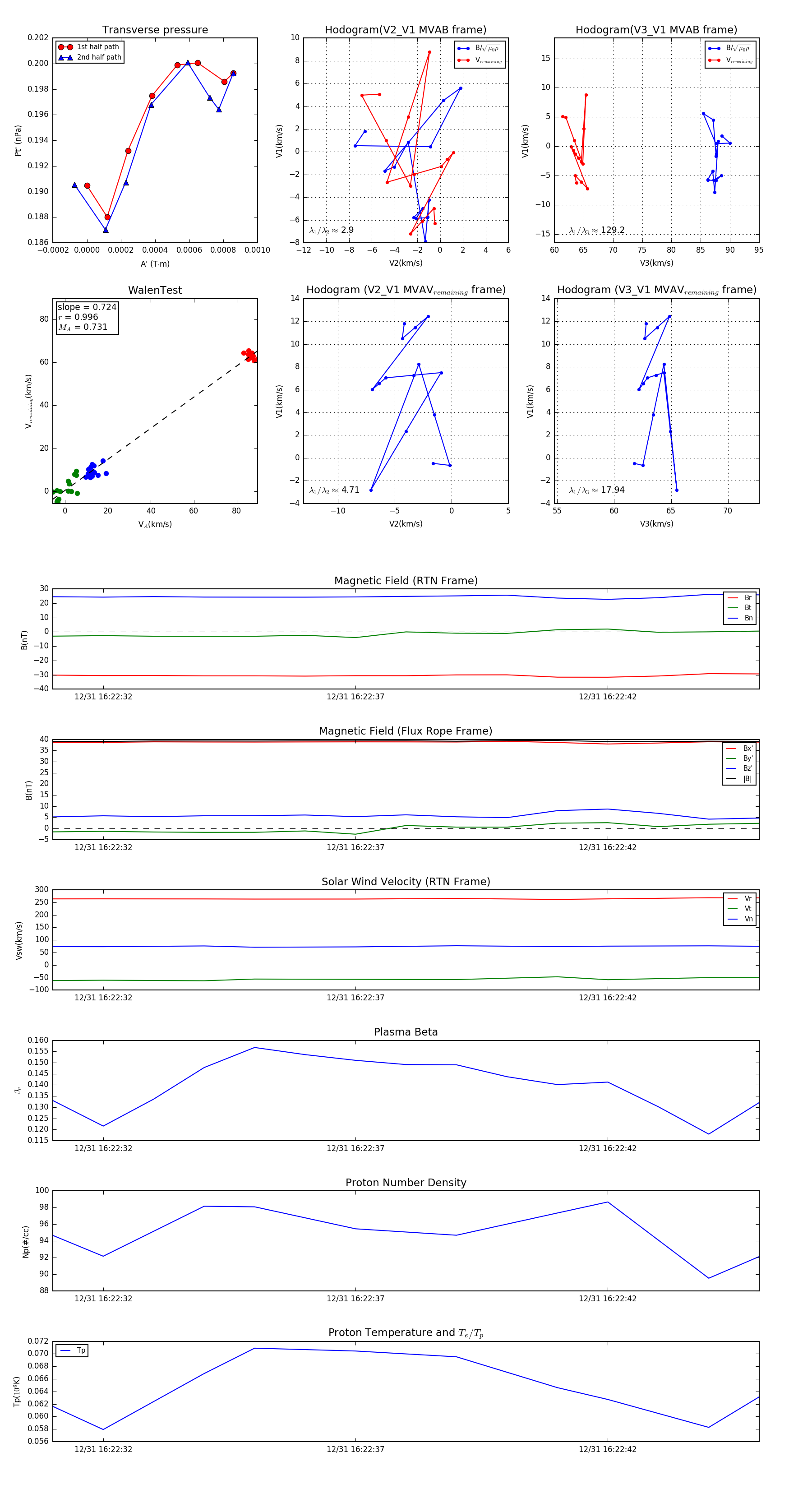
Flux Rope in 2024

Flux Rope Event 2024-12-31 16:22:31 ~ 2024-12-31 16:22:45 (15 seconds)


plot