HOME   LIST
‹–   –›

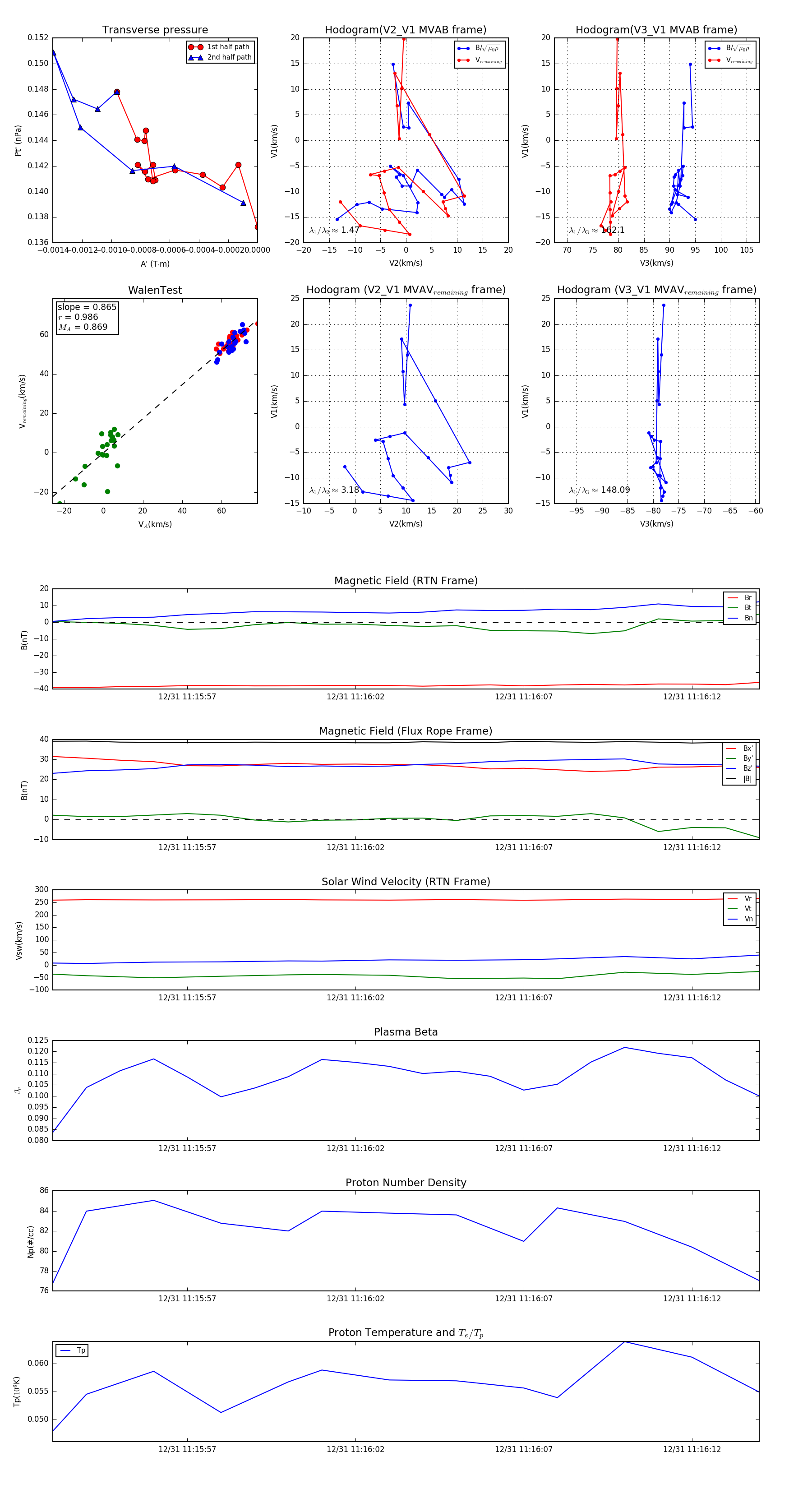
Flux Rope in 2024

Flux Rope Event 2024-12-31 11:15:53 ~ 2024-12-31 11:16:14 (22 seconds)


plot