HOME   LIST
‹–   –›

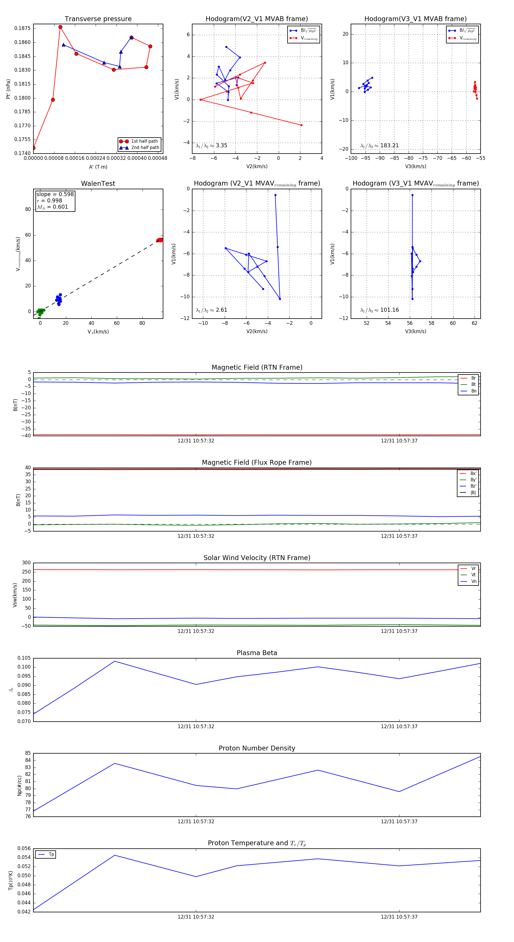
Flux Rope in 2024

Flux Rope Event 2024-12-31 10:57:28 ~ 2024-12-31 10:57:39 (12 seconds)


plot