HOME   LIST
‹–   –›

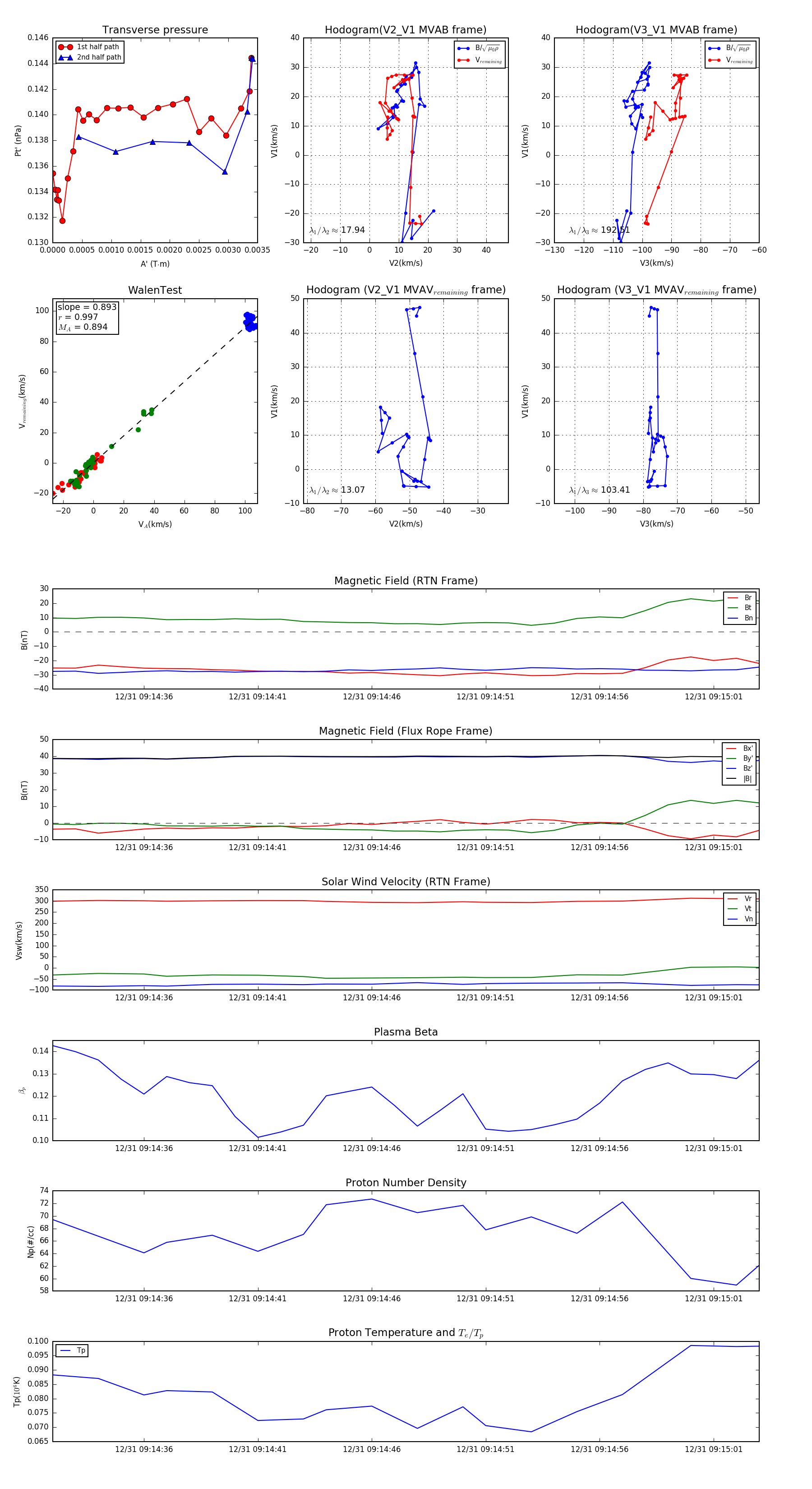
Flux Rope in 2024

Flux Rope Event 2024-12-31 09:14:32 ~ 2024-12-31 09:15:03 (32 seconds)


plot