HOME   LIST
‹–   –›

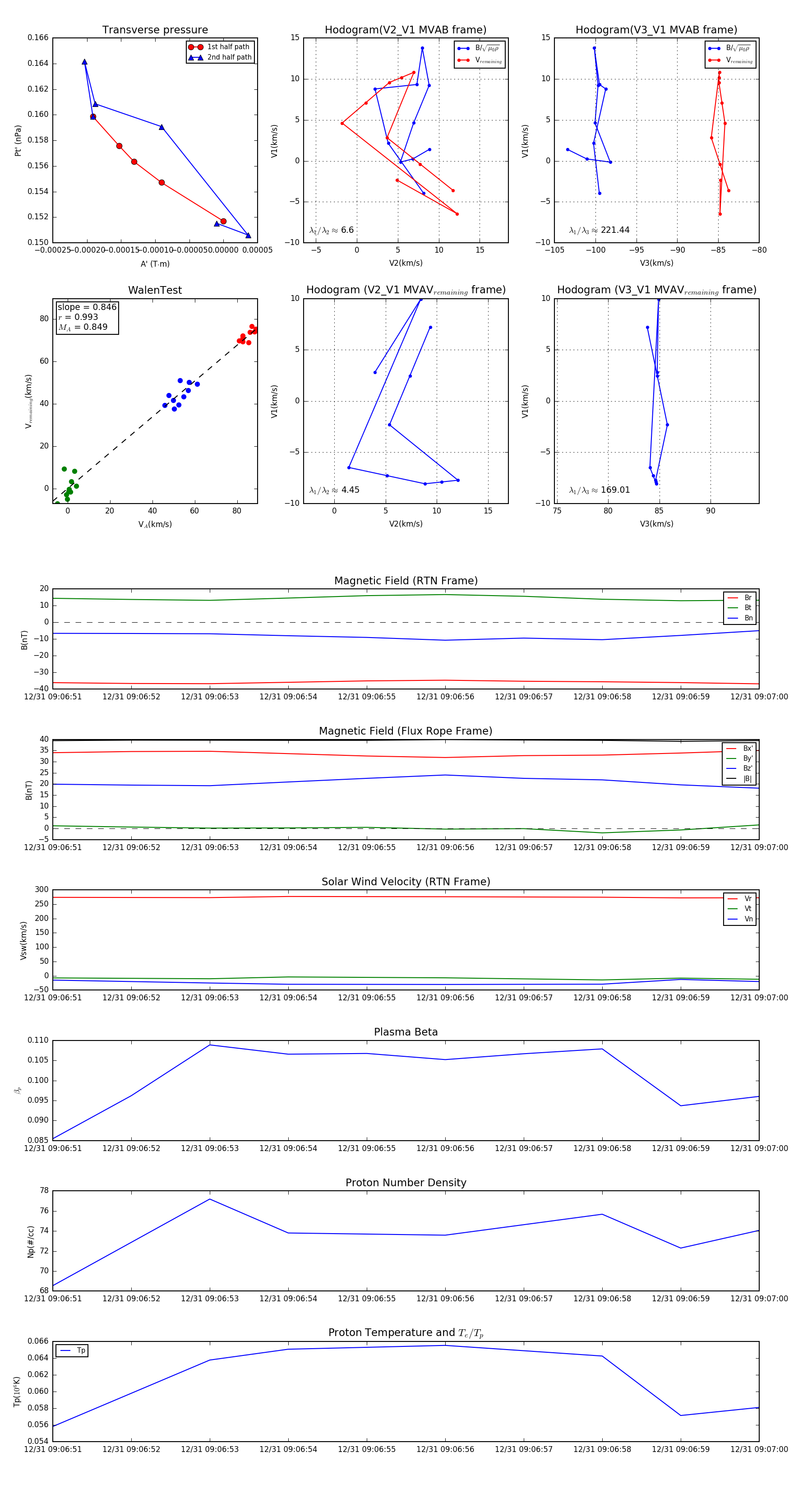
Flux Rope in 2024

Flux Rope Event 2024-12-31 09:06:51 ~ 2024-12-31 09:07:00 (10 seconds)


plot