HOME   LIST
‹–   –›

Flux Rope in 2024

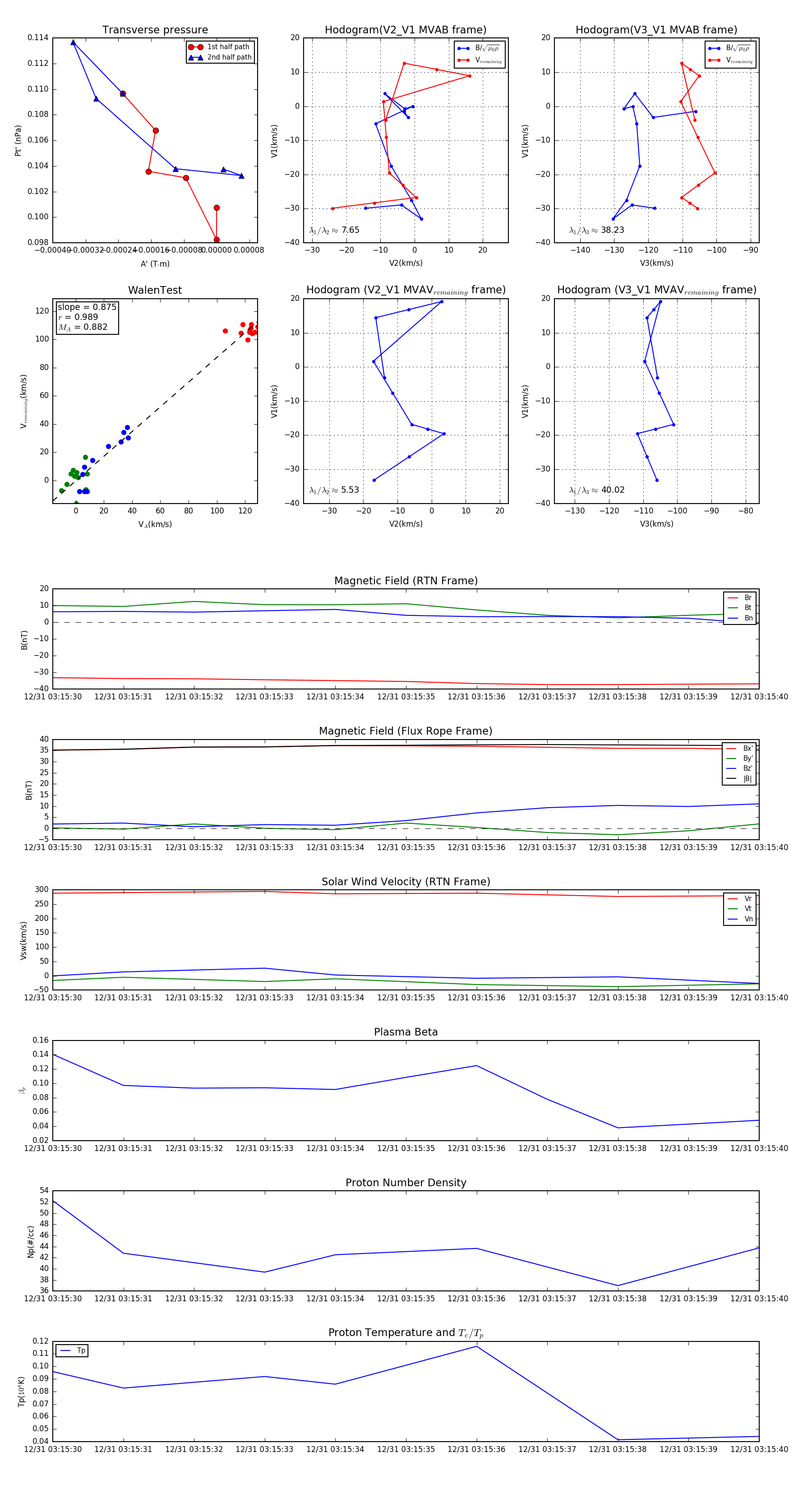
Flux Rope Event 2024-12-31 03:15:30 ~ 2024-12-31 03:15:40 (11 seconds)


plot