HOME   LIST
‹–   –›

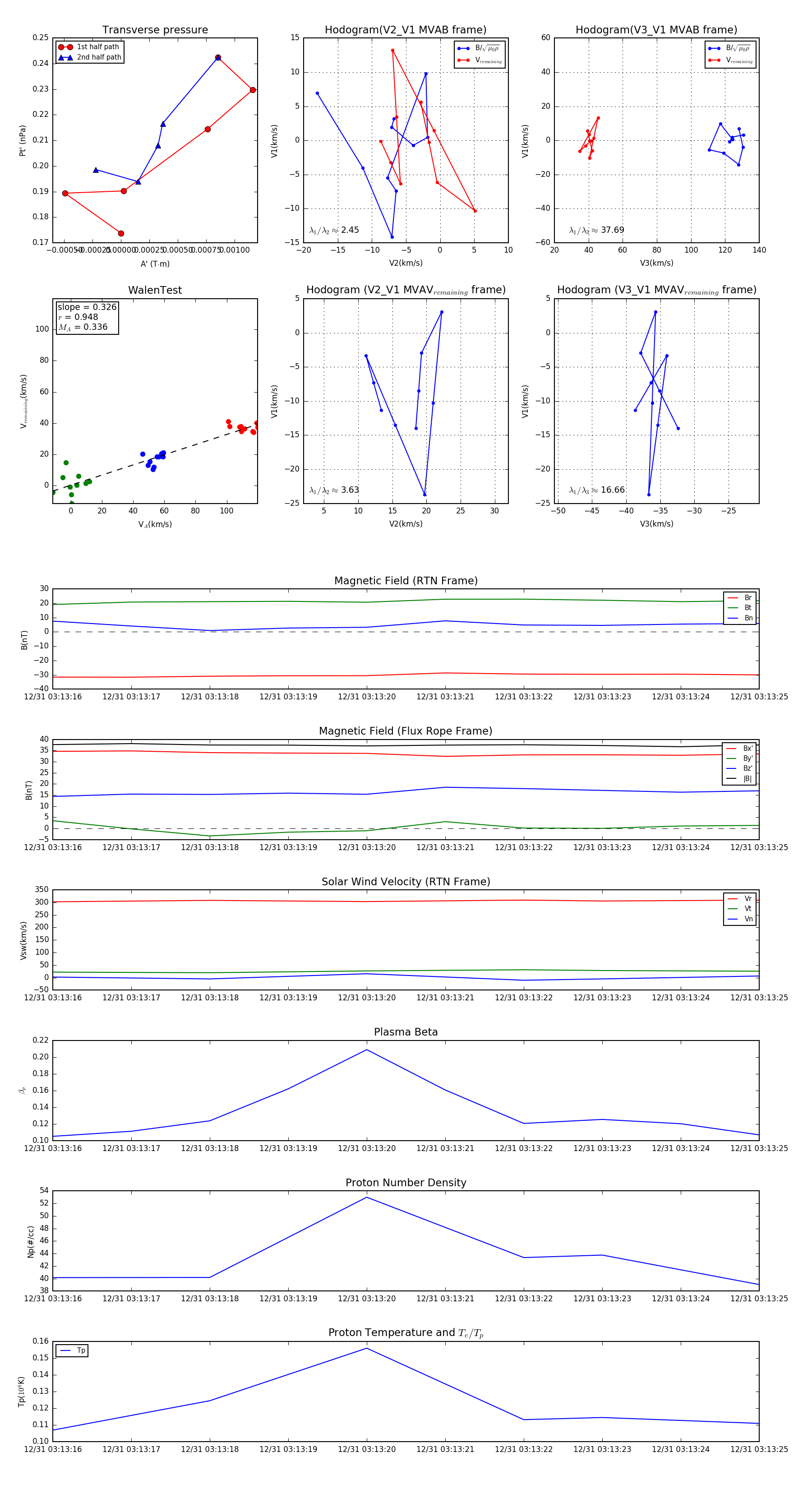
Flux Rope in 2024

Flux Rope Event 2024-12-31 03:13:16 ~ 2024-12-31 03:13:25 (10 seconds)


plot