HOME   LIST
‹–   –›

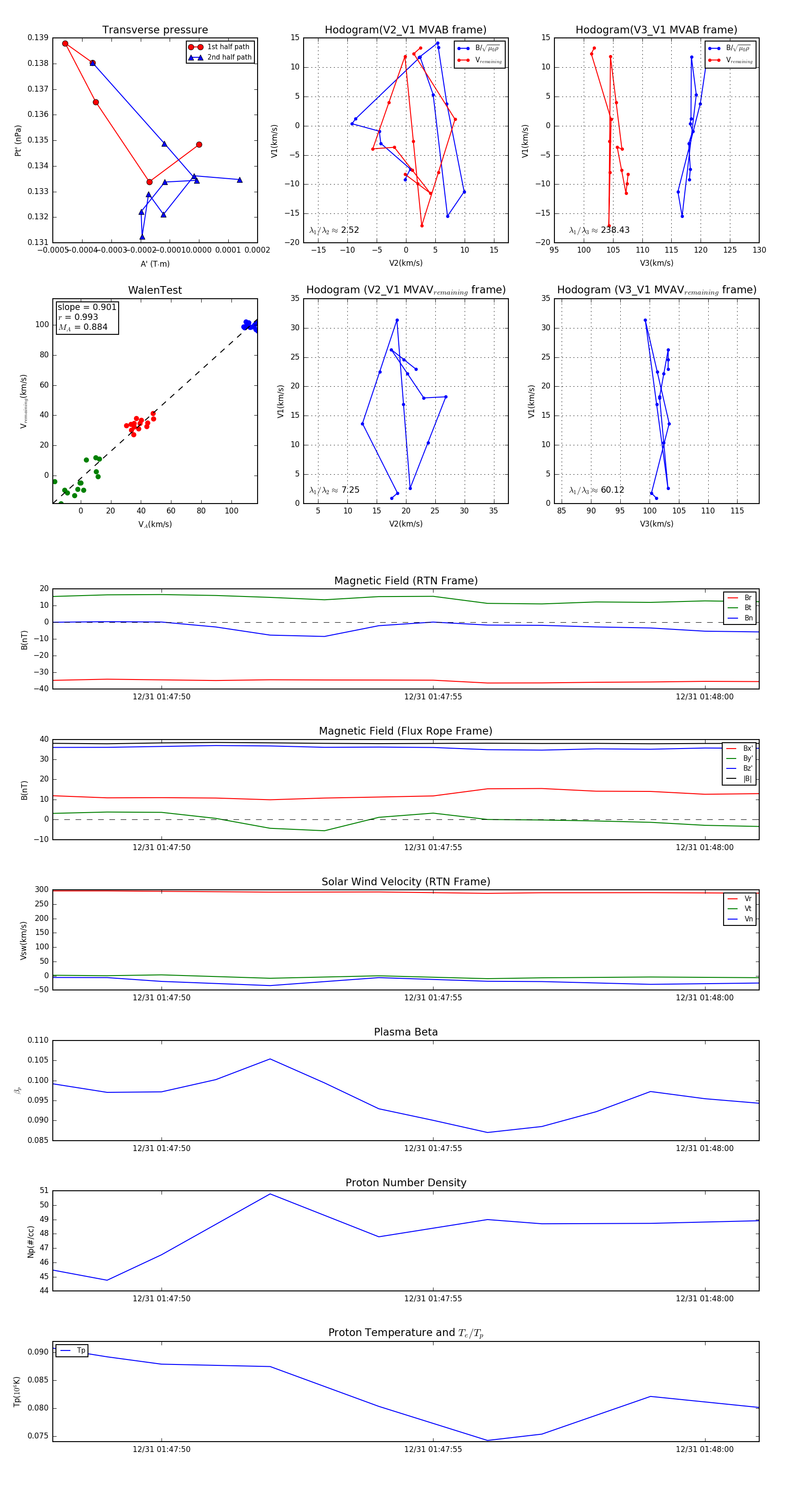
Flux Rope in 2024

Flux Rope Event 2024-12-31 01:47:48 ~ 2024-12-31 01:48:01 (14 seconds)


plot