HOME   LIST
‹–   –›

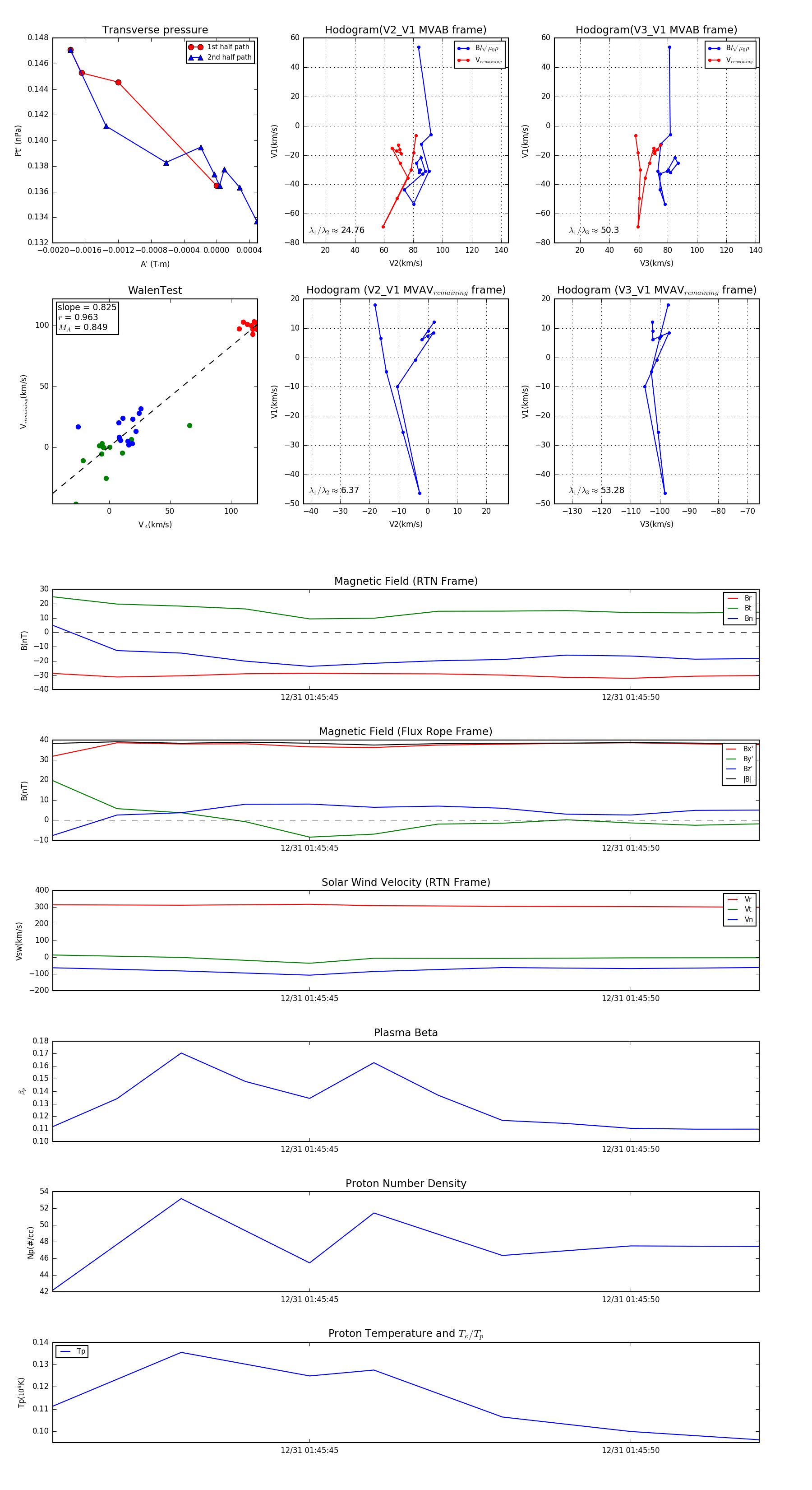
Flux Rope in 2024

Flux Rope Event 2024-12-31 01:45:41 ~ 2024-12-31 01:45:52 (12 seconds)


plot