HOME   LIST
‹–   –›

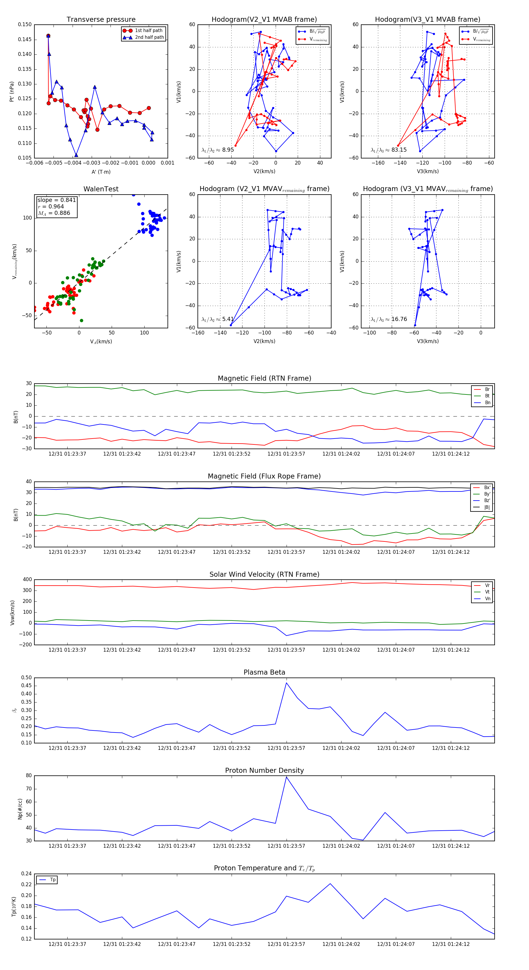
Flux Rope in 2024

Flux Rope Event 2024-12-31 01:23:34 ~ 2024-12-31 01:24:16 (43 seconds)


plot