HOME   LIST
‹–   –›

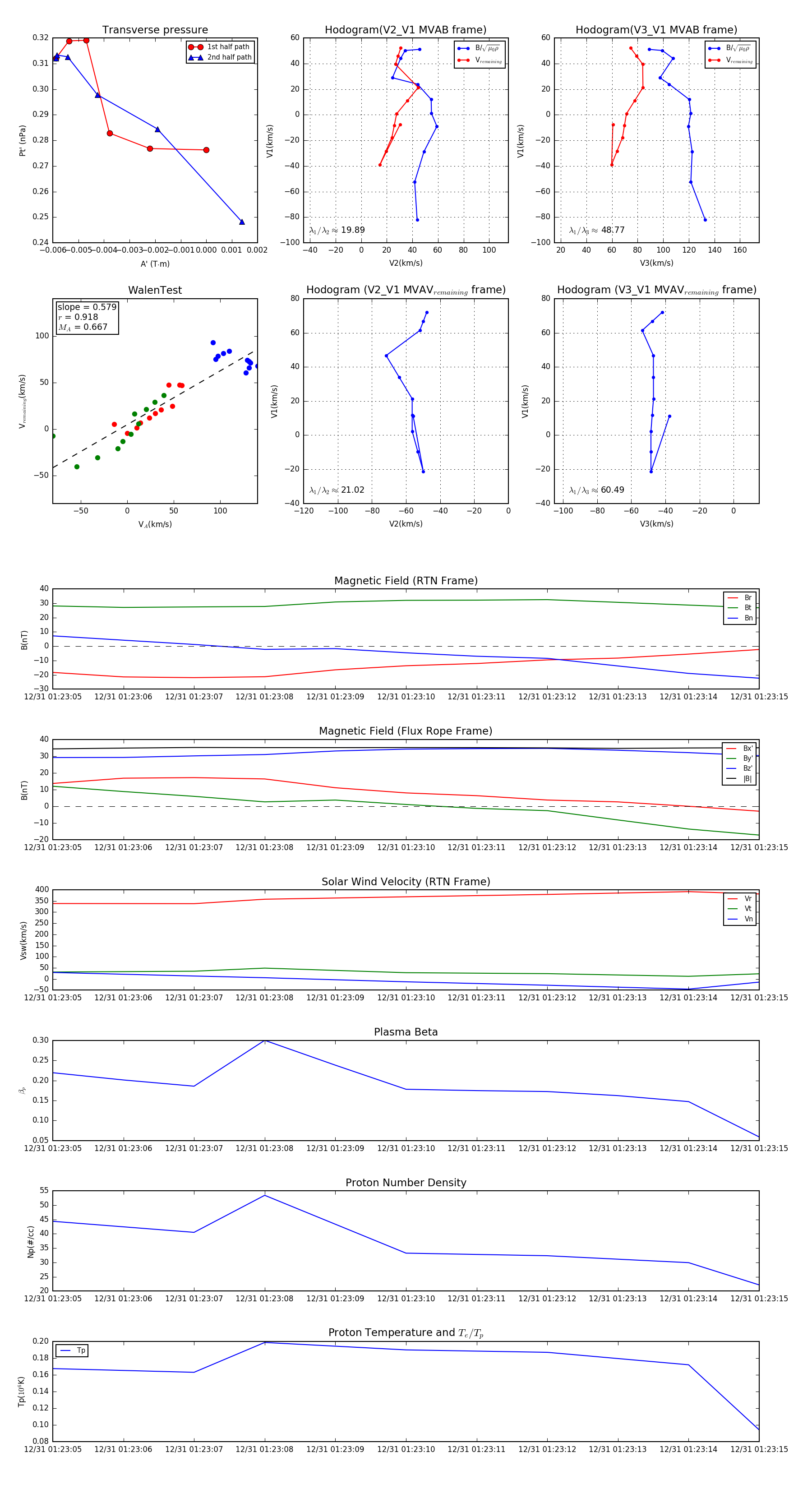
Flux Rope in 2024

Flux Rope Event 2024-12-31 01:23:05 ~ 2024-12-31 01:23:15 (11 seconds)


plot