HOME   LIST
‹–   –›

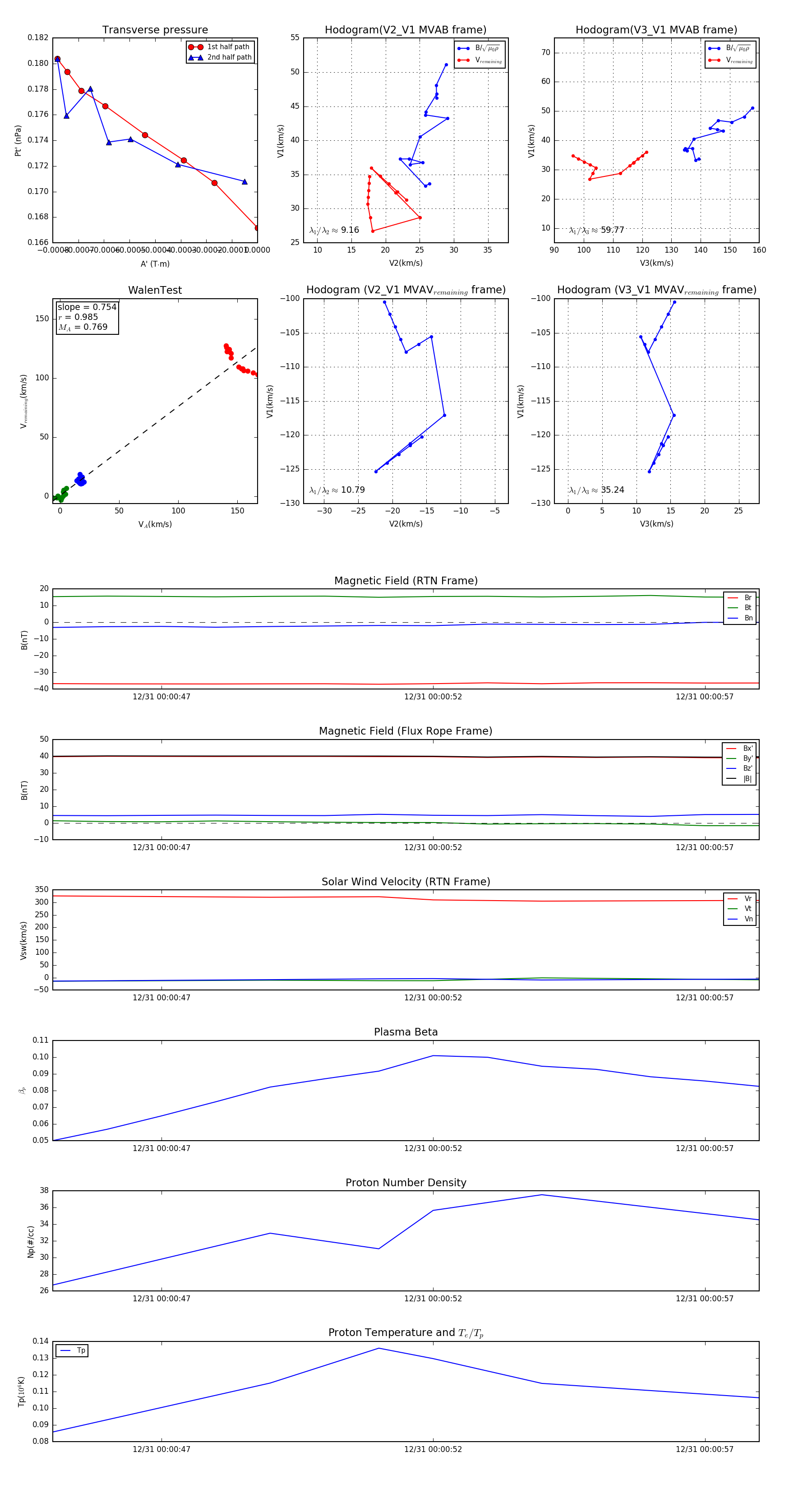
Flux Rope in 2024

Flux Rope Event 2024-12-31 00:00:45 ~ 2024-12-31 00:00:58 (14 seconds)


plot