HOME   LIST
‹–   –›

Flux Rope in 2024

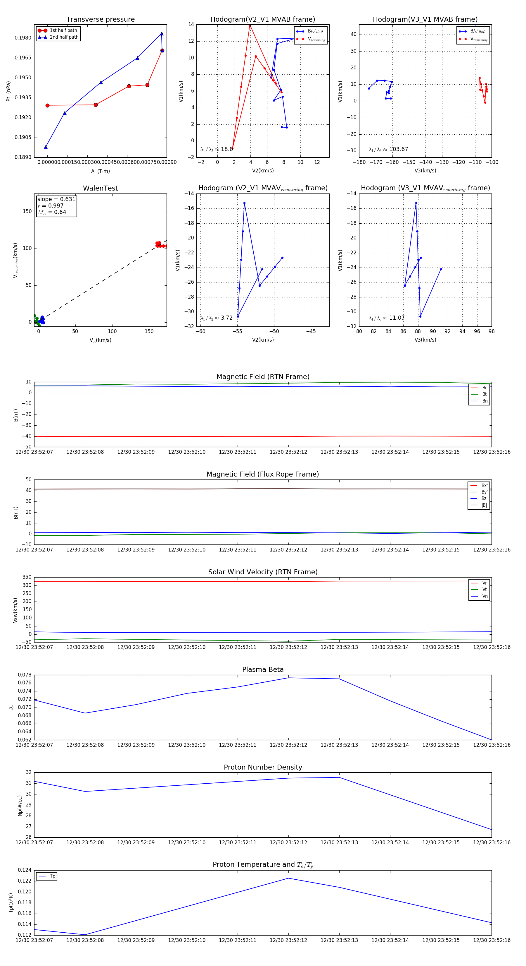
Flux Rope Event 2024-12-30 23:52:07 ~ 2024-12-30 23:52:16 (10 seconds)


plot