HOME   LIST
‹–   –›

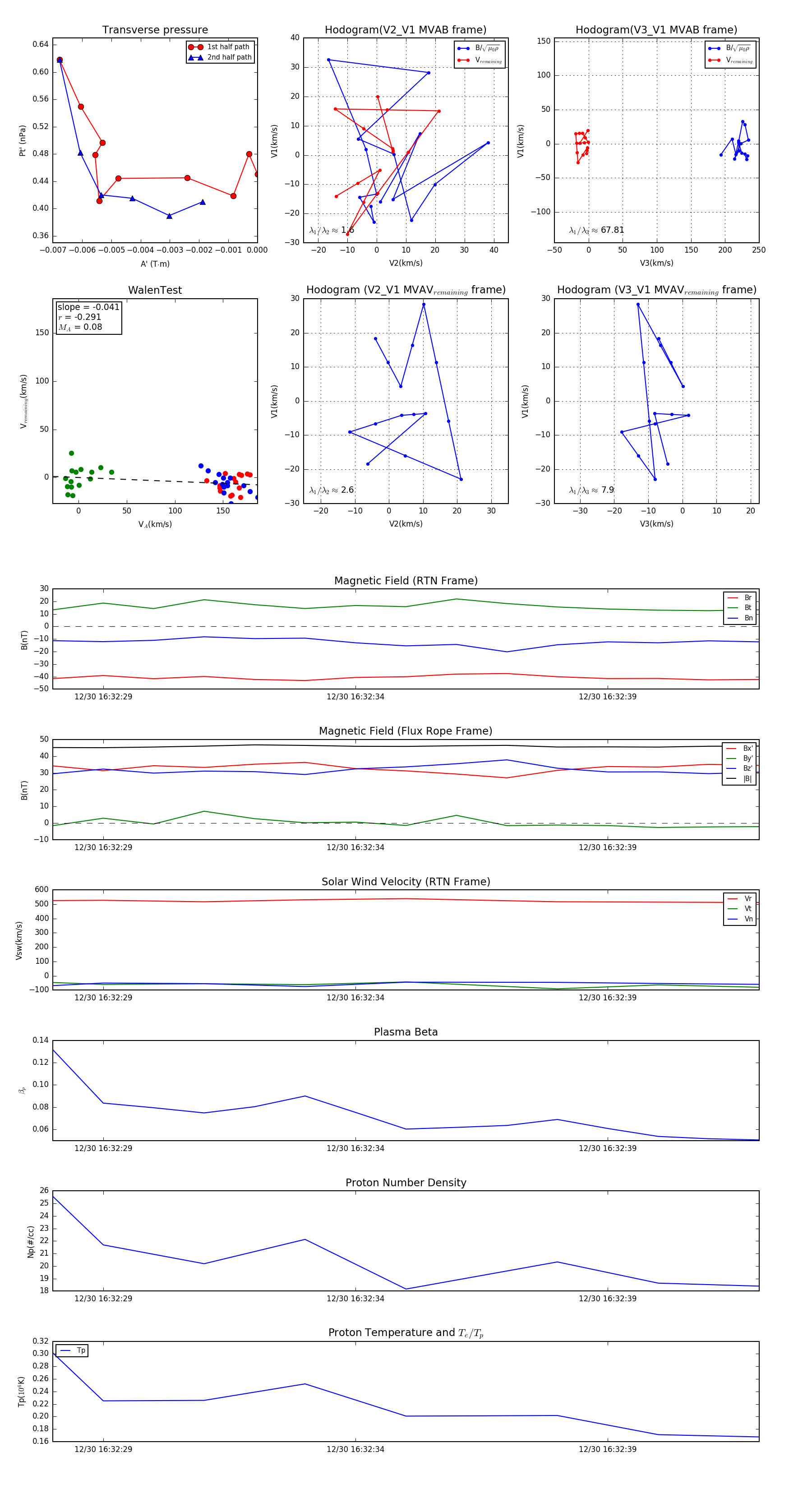
Flux Rope in 2024

Flux Rope Event 2024-12-30 16:32:28 ~ 2024-12-30 16:32:42 (15 seconds)


plot