HOME   LIST
‹–   –›

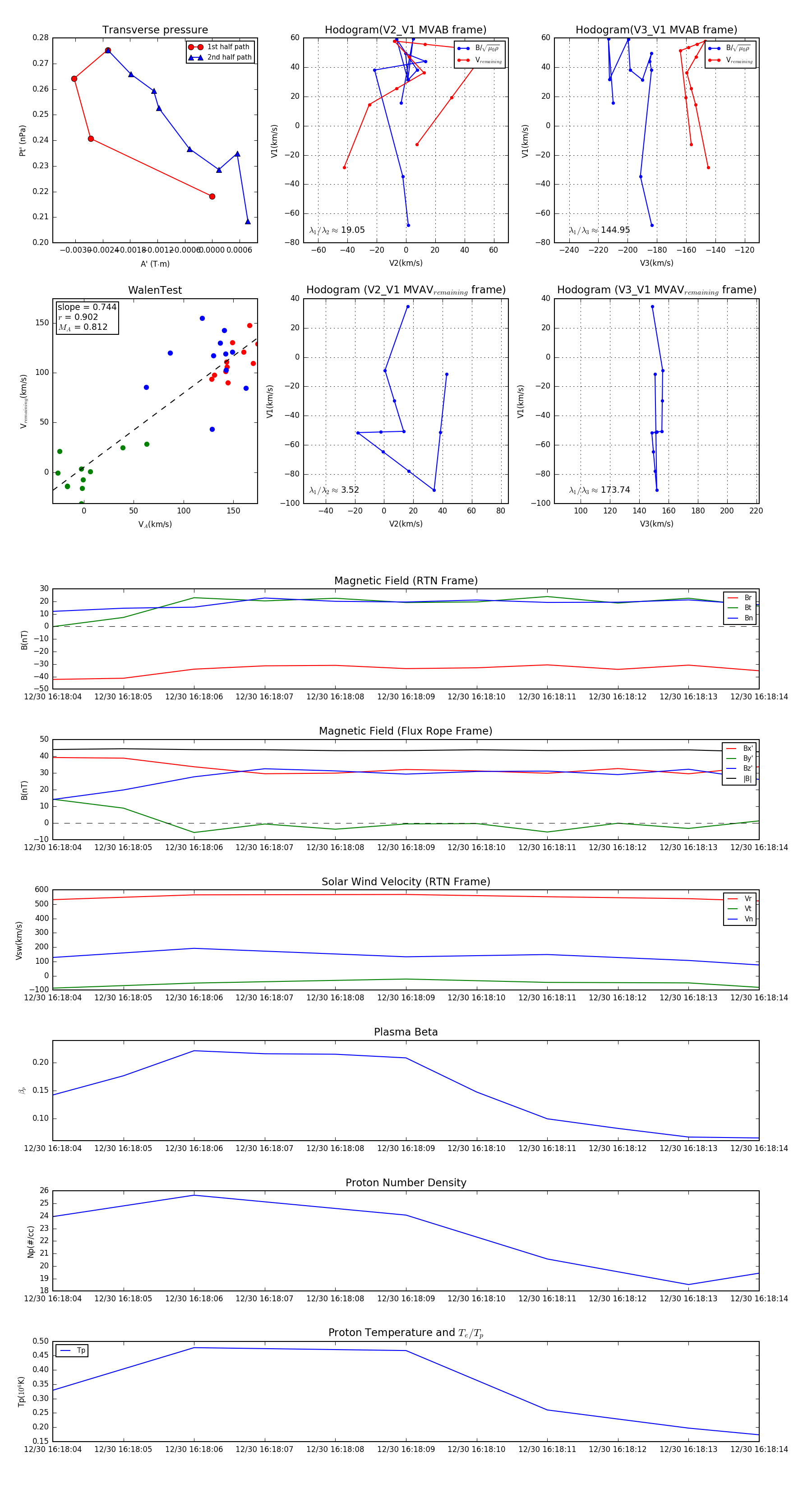
Flux Rope in 2024

Flux Rope Event 2024-12-30 16:18:04 ~ 2024-12-30 16:18:14 (11 seconds)


plot