HOME   LIST
‹–   –›

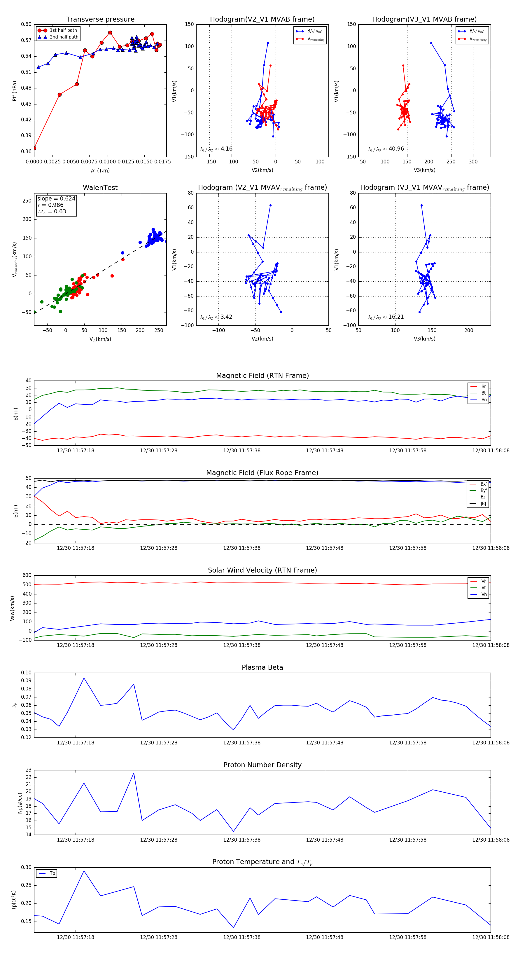
Flux Rope in 2024

Flux Rope Event 2024-12-30 11:57:13 ~ 2024-12-30 11:58:08 (56 seconds)


plot