HOME   LIST
‹–   –›

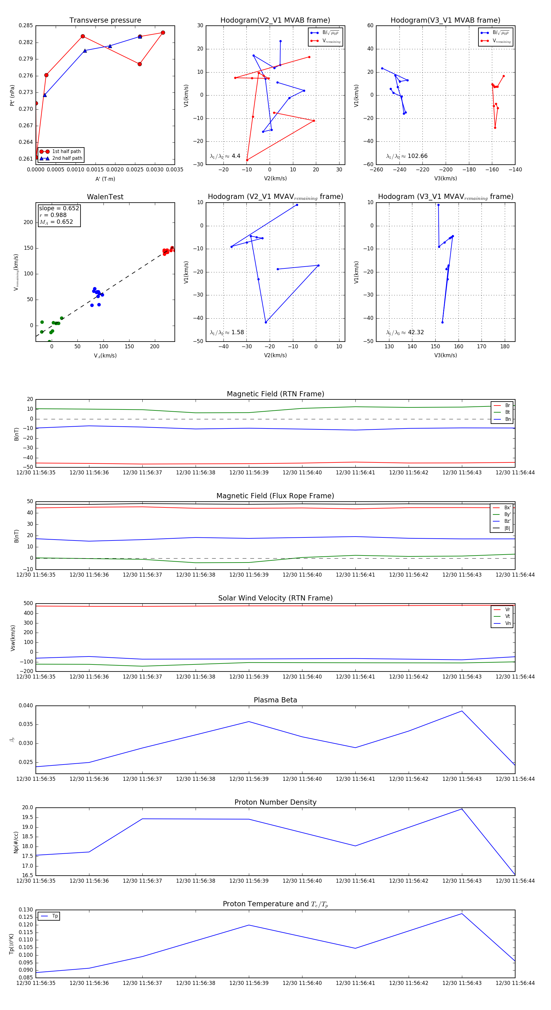
Flux Rope in 2024

Flux Rope Event 2024-12-30 11:56:35 ~ 2024-12-30 11:56:44 (10 seconds)


plot