HOME   LIST
‹–   –›

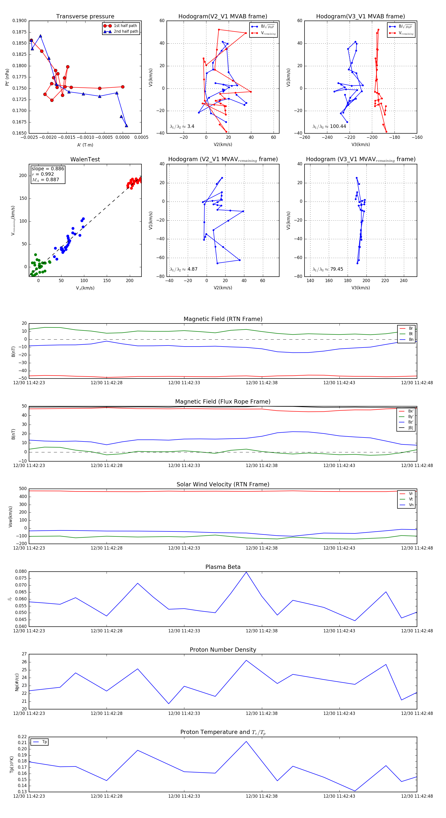
Flux Rope in 2024

Flux Rope Event 2024-12-30 11:42:23 ~ 2024-12-30 11:42:48 (26 seconds)


plot