HOME   LIST
‹–   –›

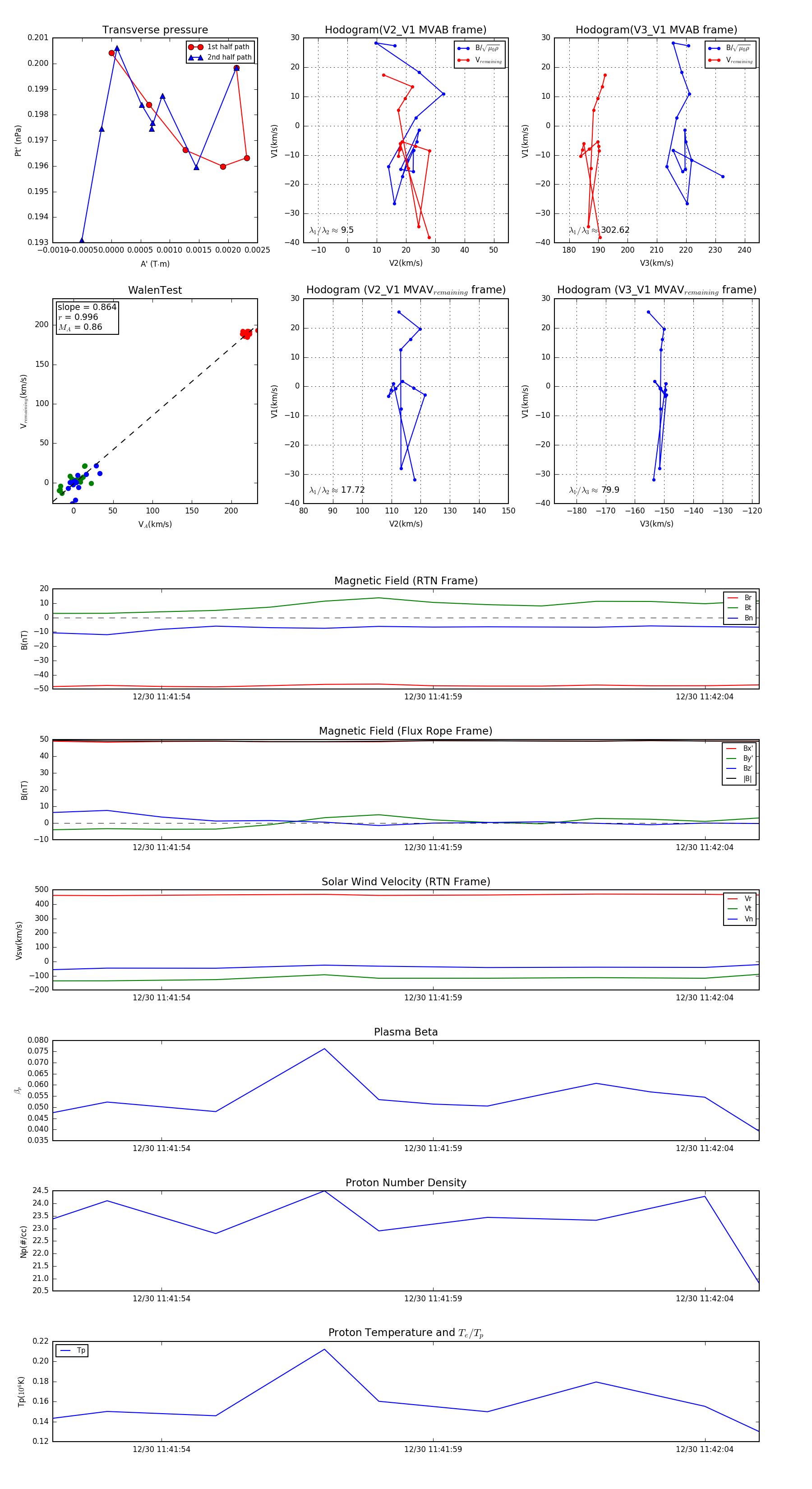
Flux Rope in 2024

Flux Rope Event 2024-12-30 11:41:52 ~ 2024-12-30 11:42:05 (14 seconds)


plot