HOME   LIST
‹–   –›

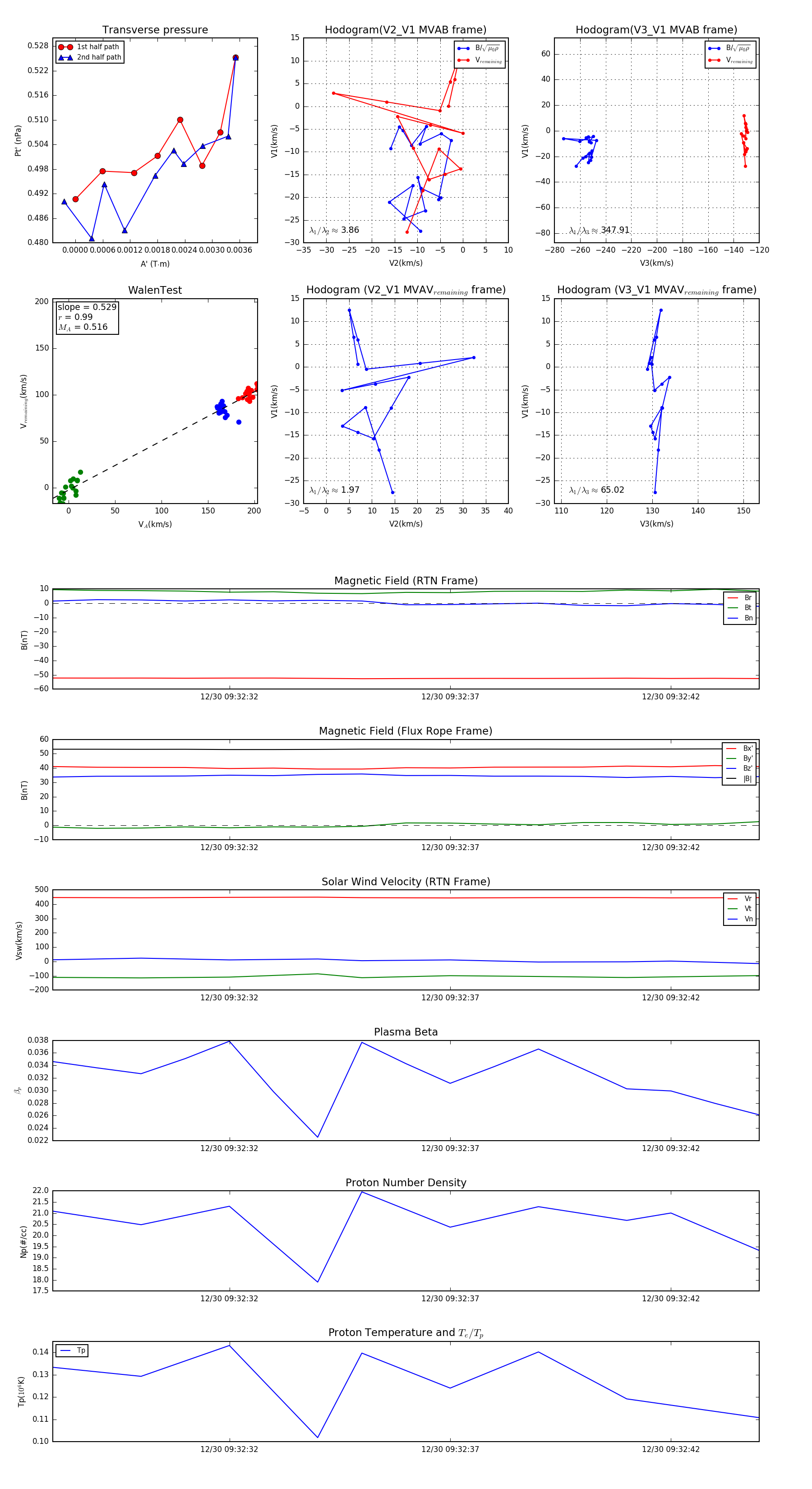
Flux Rope in 2024

Flux Rope Event 2024-12-30 09:32:28 ~ 2024-12-30 09:32:44 (17 seconds)


plot