HOME   LIST
‹–   –›

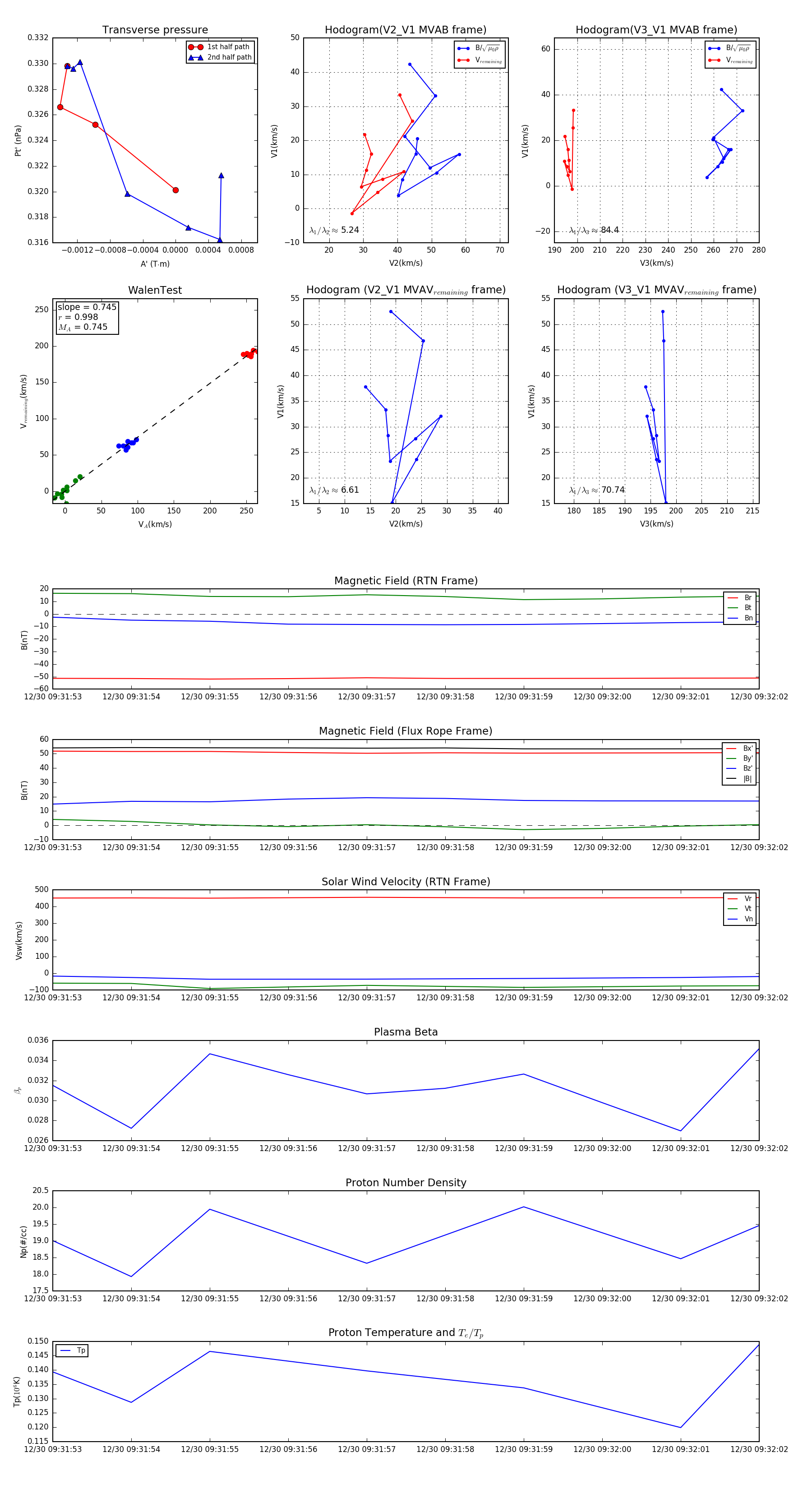
Flux Rope in 2024

Flux Rope Event 2024-12-30 09:31:53 ~ 2024-12-30 09:32:02 (10 seconds)


plot