HOME   LIST
‹–   –›

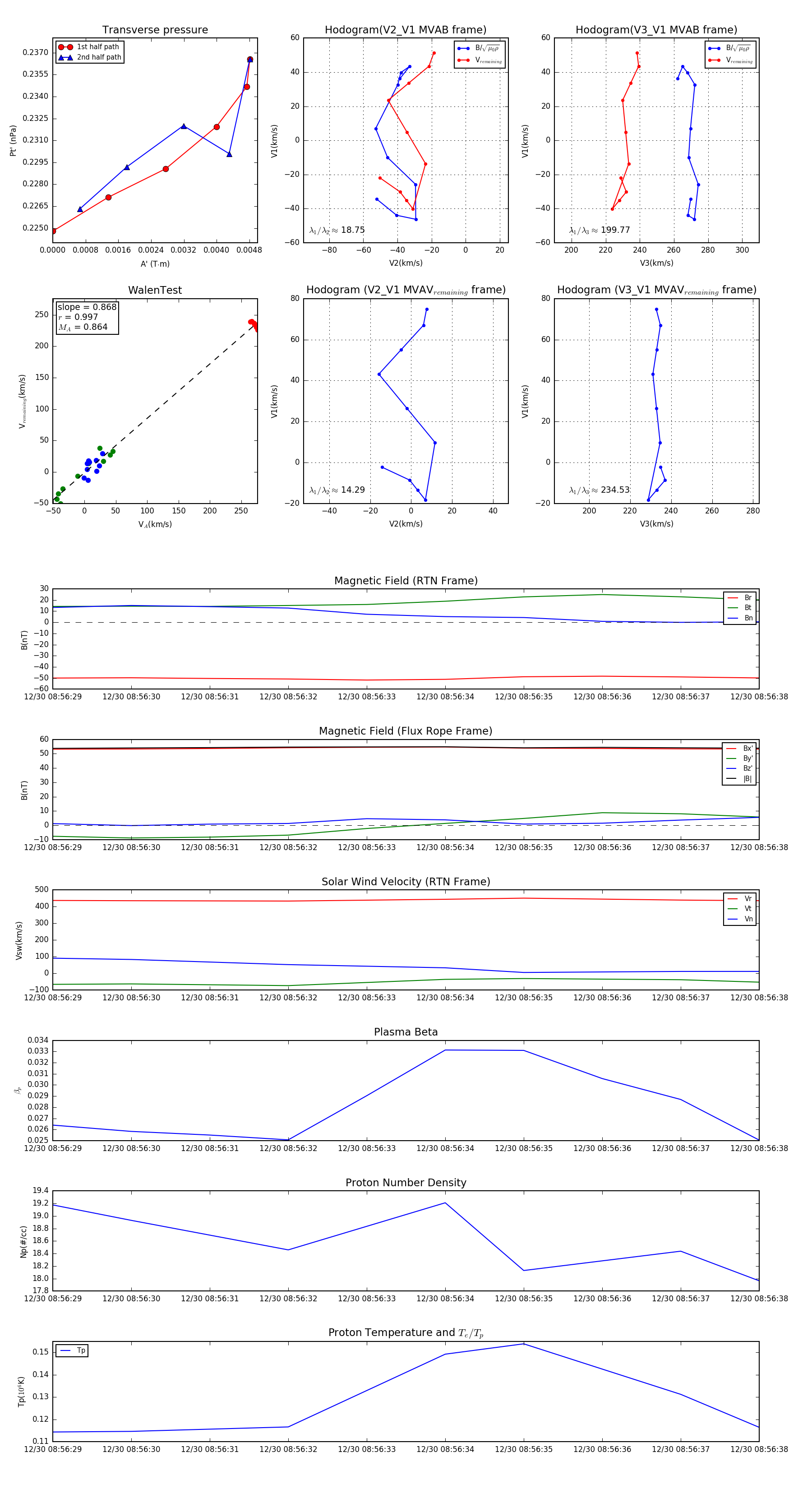
Flux Rope in 2024

Flux Rope Event 2024-12-30 08:56:29 ~ 2024-12-30 08:56:38 (10 seconds)


plot