HOME   LIST
‹–   –›

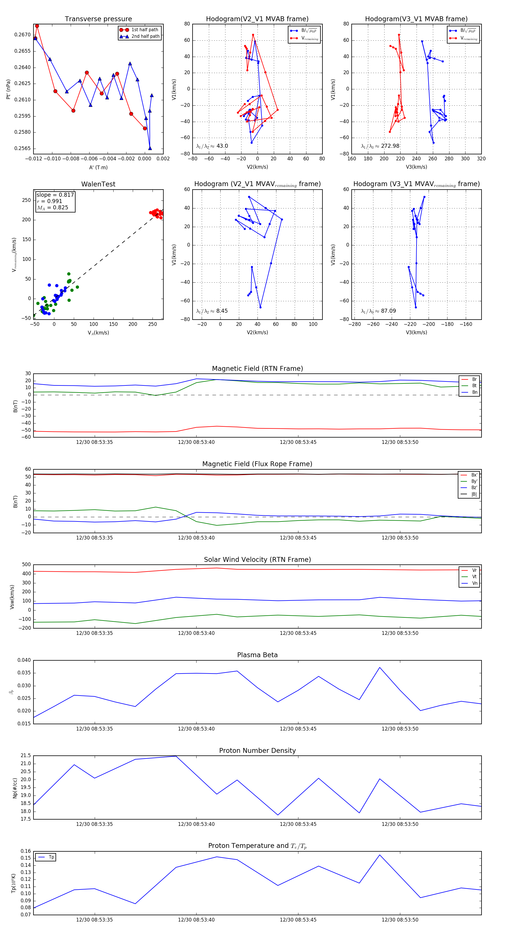
Flux Rope in 2024

Flux Rope Event 2024-12-30 08:53:32 ~ 2024-12-30 08:53:54 (23 seconds)


plot