HOME   LIST
‹–   –›

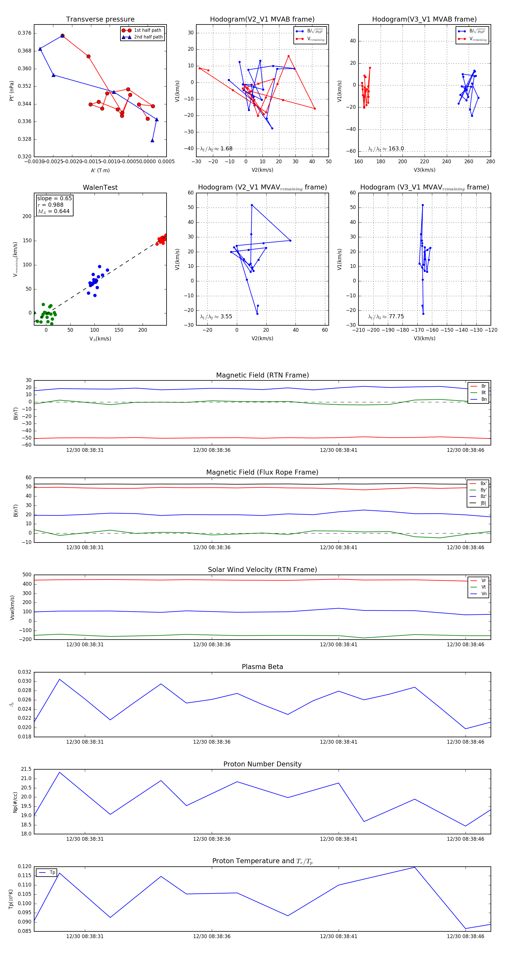
Flux Rope in 2024

Flux Rope Event 2024-12-30 08:38:29 ~ 2024-12-30 08:38:47 (19 seconds)


plot