HOME   LIST
‹–   –›

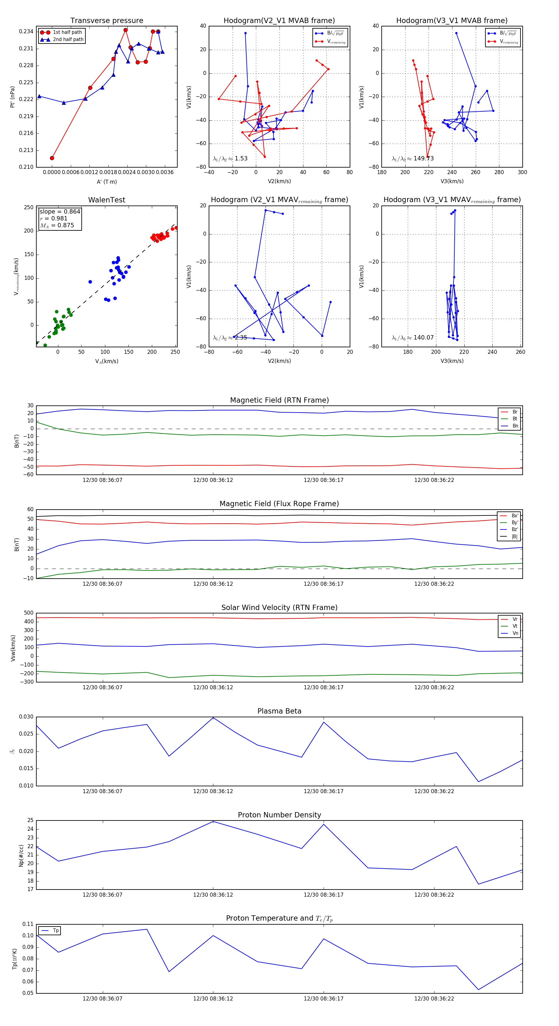
Flux Rope in 2024

Flux Rope Event 2024-12-30 08:36:04 ~ 2024-12-30 08:36:26 (23 seconds)


plot