HOME   LIST
‹–   –›

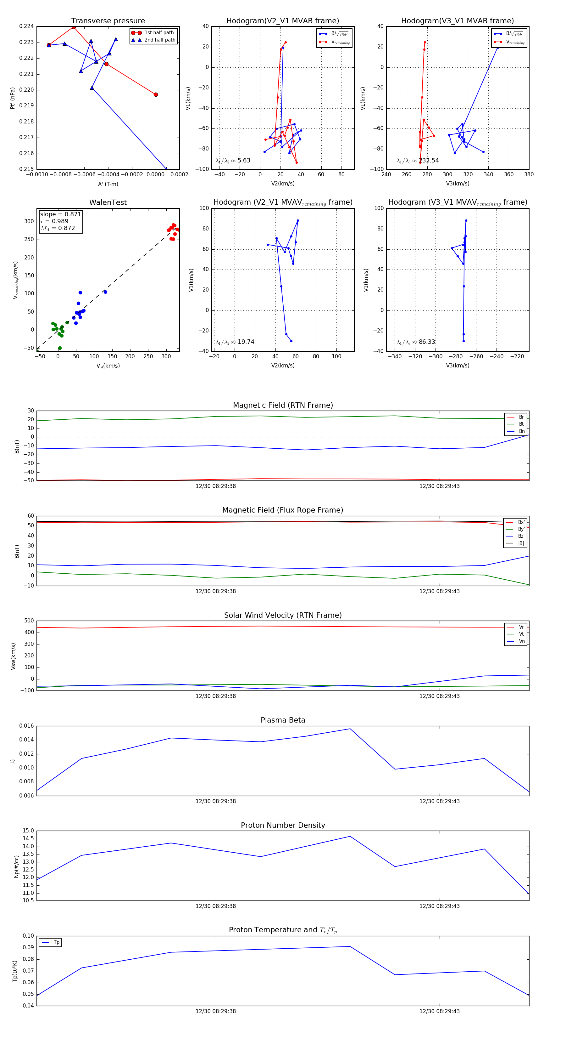
Flux Rope in 2024

Flux Rope Event 2024-12-30 08:29:34 ~ 2024-12-30 08:29:45 (12 seconds)


plot