HOME   LIST
‹–   –›

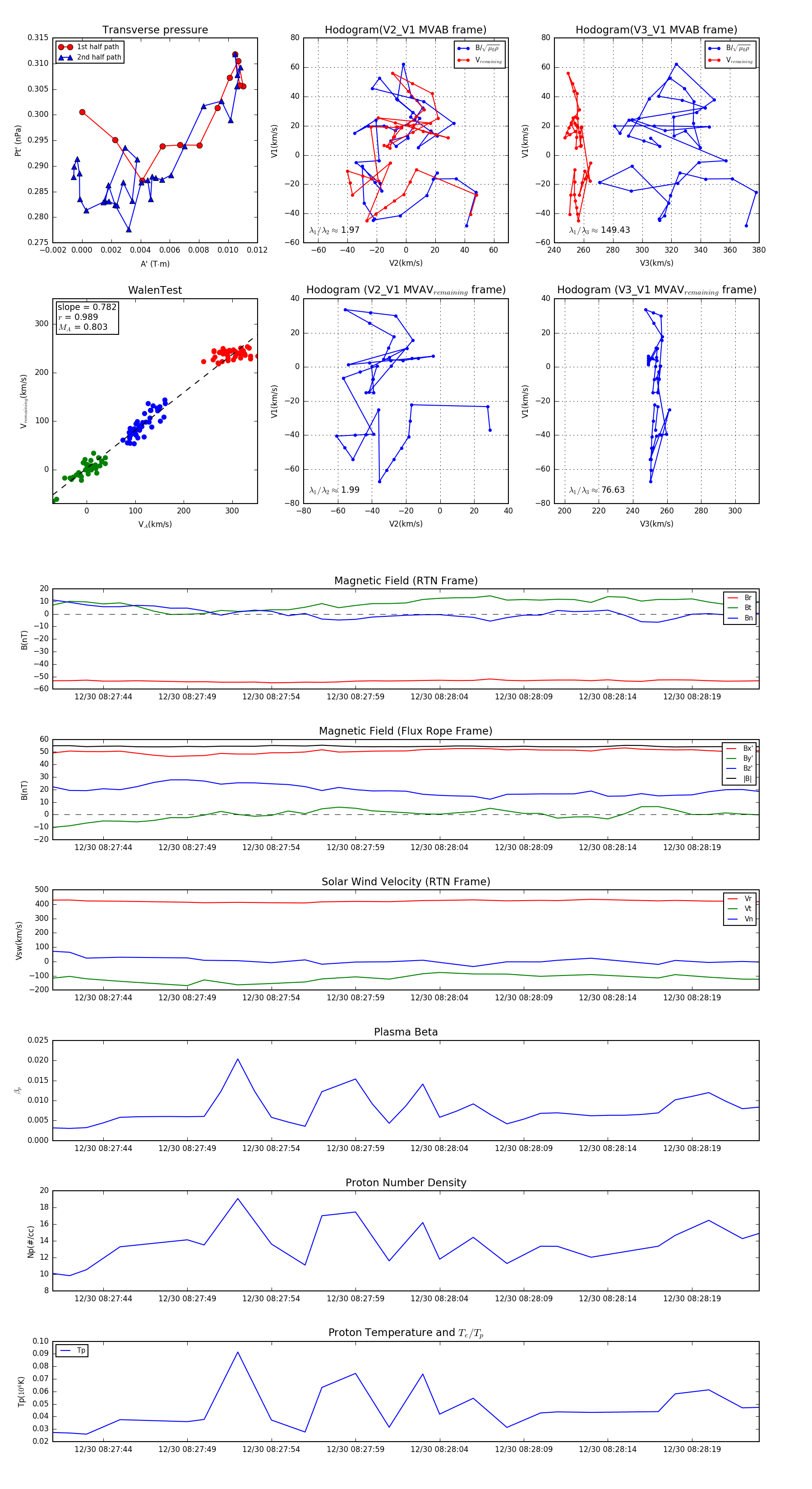
Flux Rope in 2024

Flux Rope Event 2024-12-30 08:27:41 ~ 2024-12-30 08:28:23 (43 seconds)


plot