HOME   LIST
‹–   –›

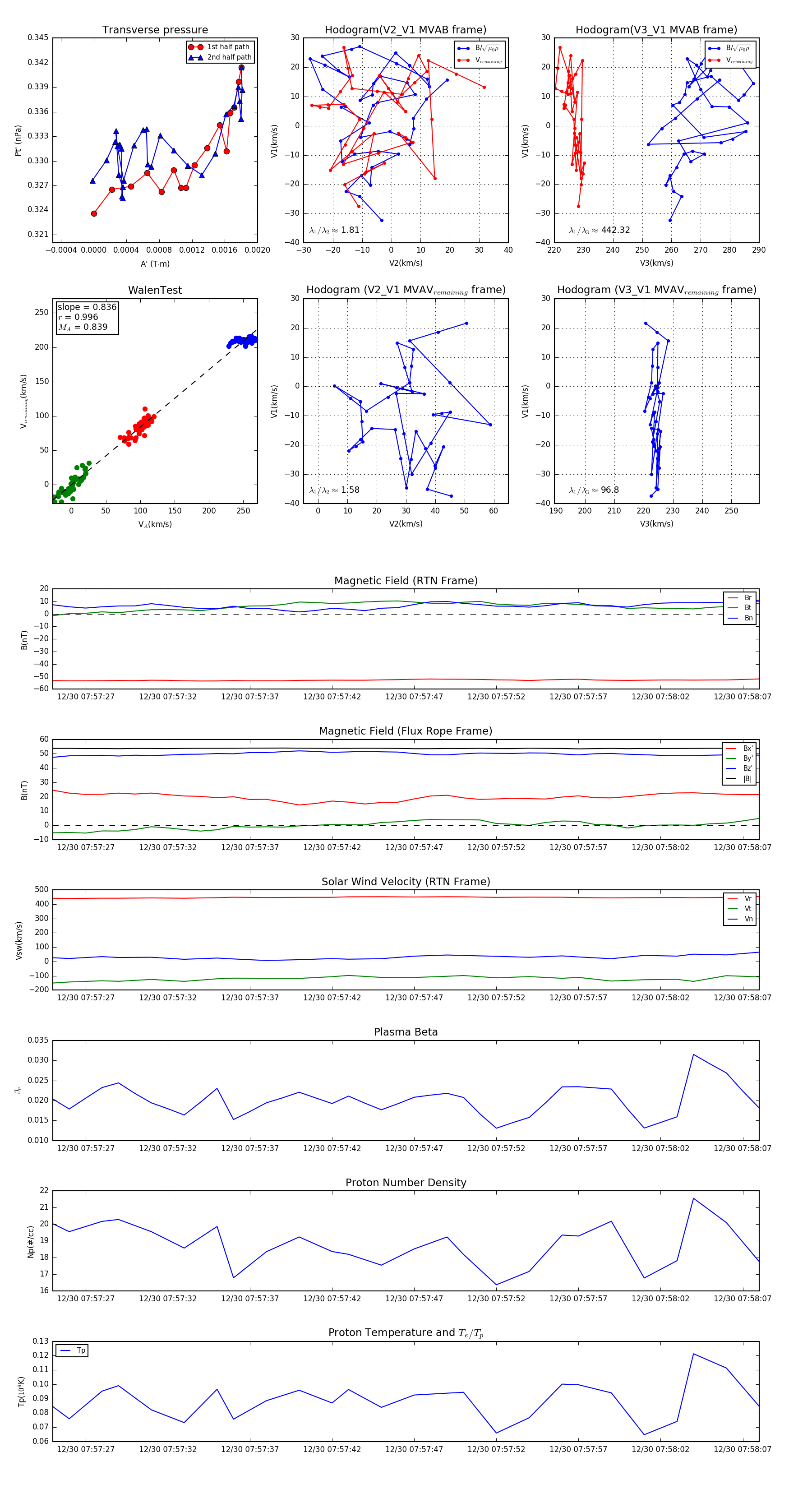
Flux Rope in 2024

Flux Rope Event 2024-12-30 07:57:25 ~ 2024-12-30 07:58:08 (44 seconds)


plot