HOME   LIST
‹–   –›

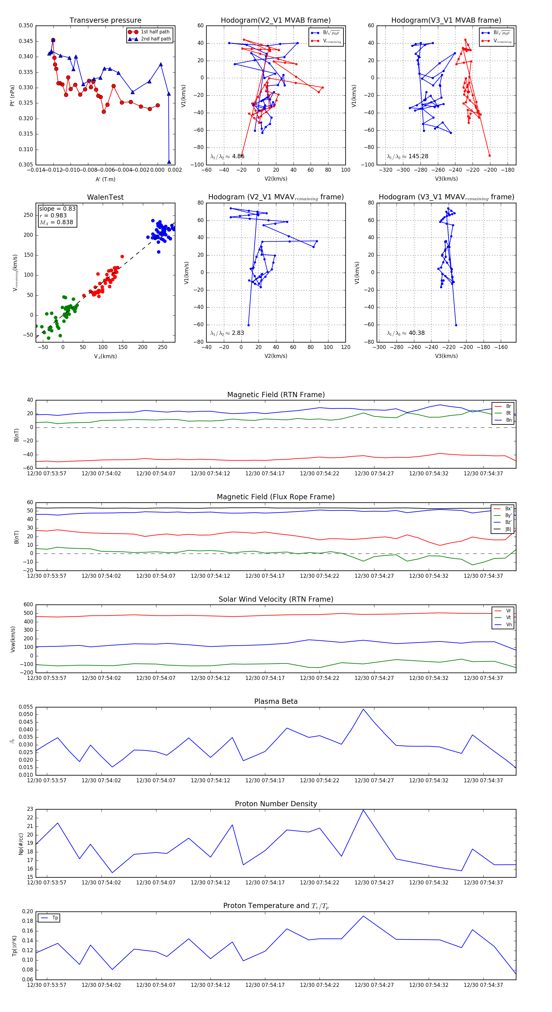
Flux Rope in 2024

Flux Rope Event 2024-12-30 07:53:56 ~ 2024-12-30 07:54:40 (45 seconds)


plot