HOME   LIST
‹–   –›

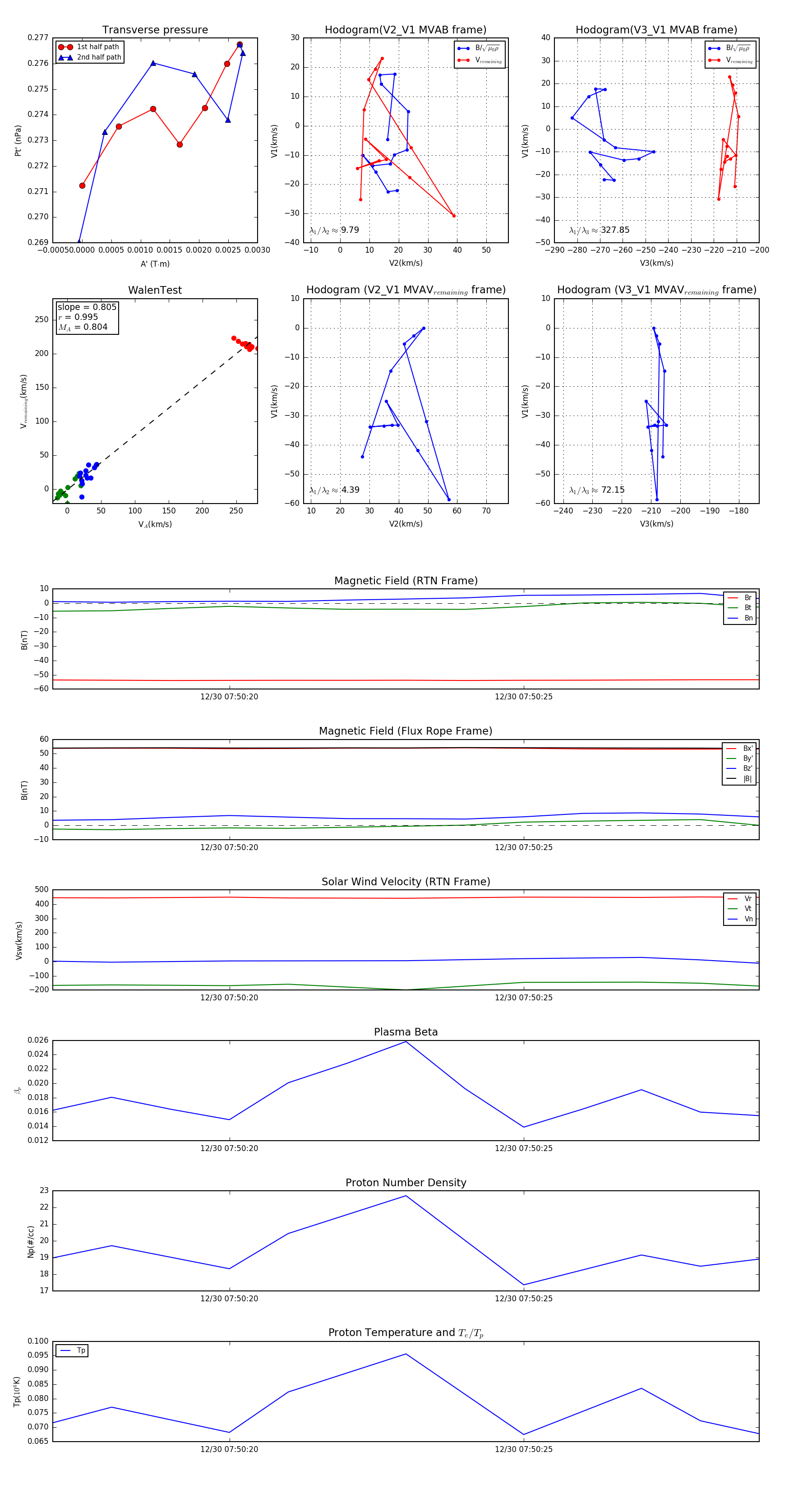
Flux Rope in 2024

Flux Rope Event 2024-12-30 07:50:17 ~ 2024-12-30 07:50:29 (13 seconds)


plot