HOME   LIST
‹–   –›

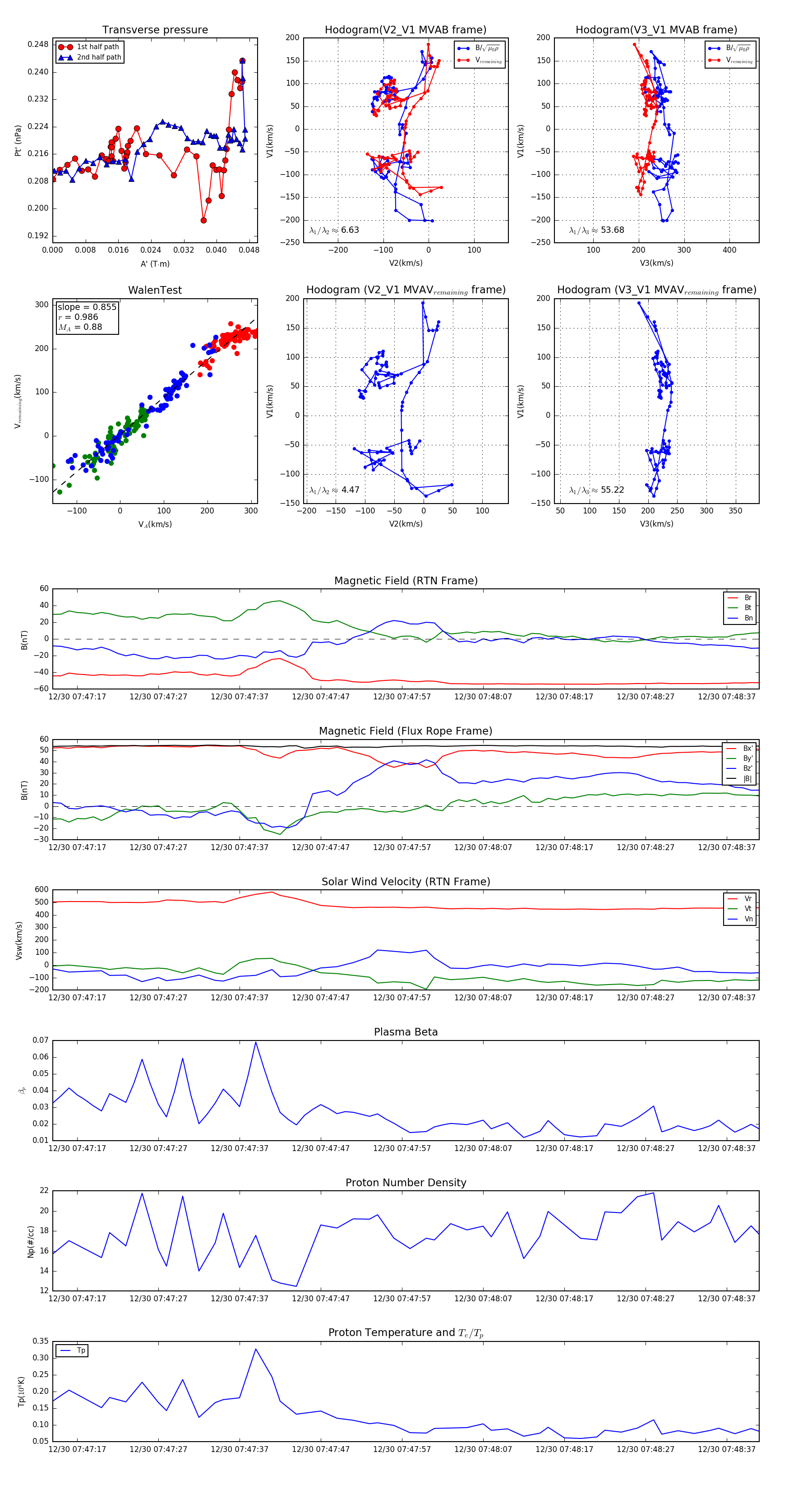
Flux Rope in 2024

Flux Rope Event 2024-12-30 07:47:14 ~ 2024-12-30 07:48:41 (88 seconds)


plot