HOME   LIST
‹–   –›

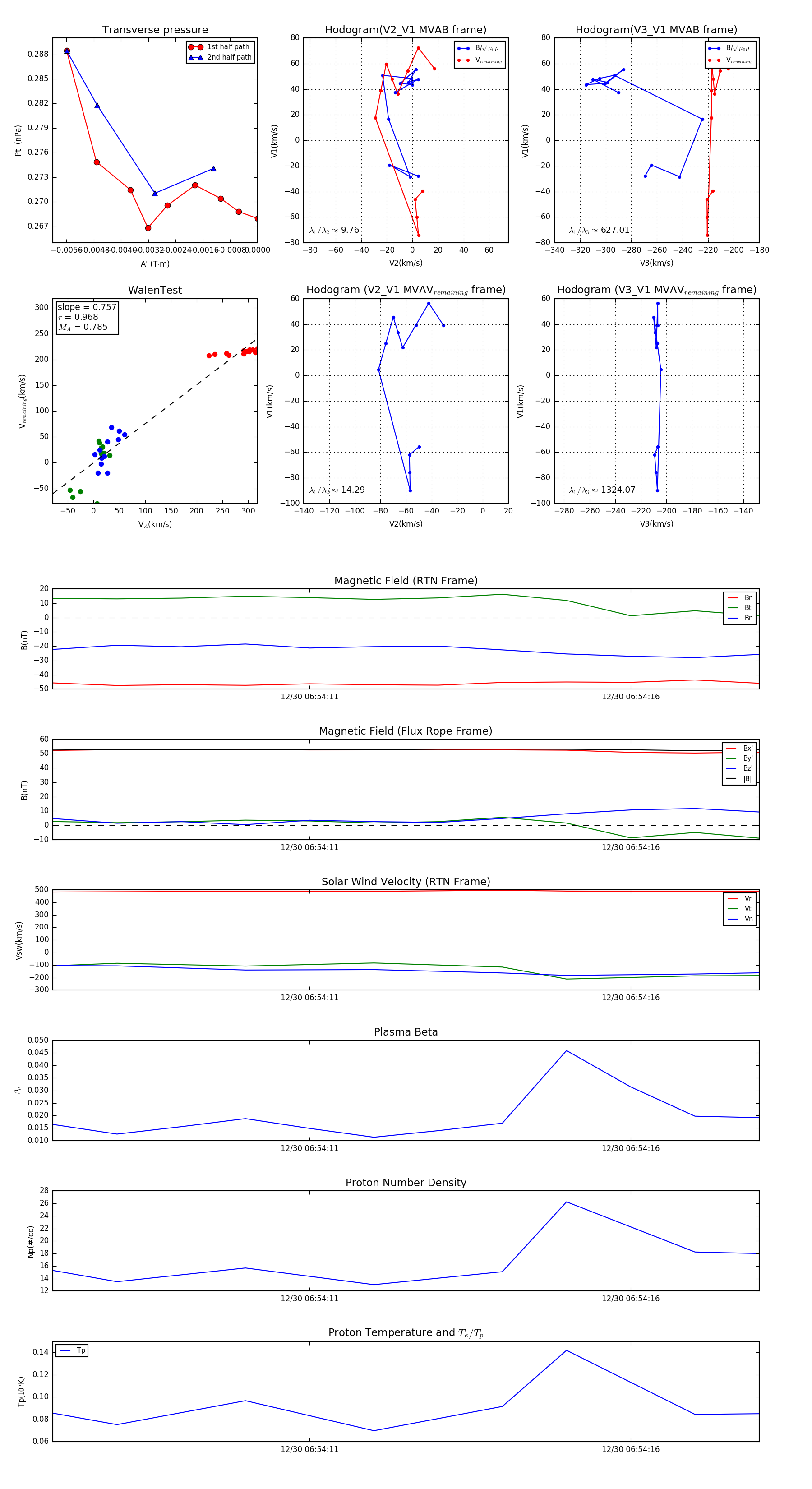
Flux Rope in 2024

Flux Rope Event 2024-12-30 06:54:07 ~ 2024-12-30 06:54:18 (12 seconds)


plot