HOME   LIST
‹–   –›

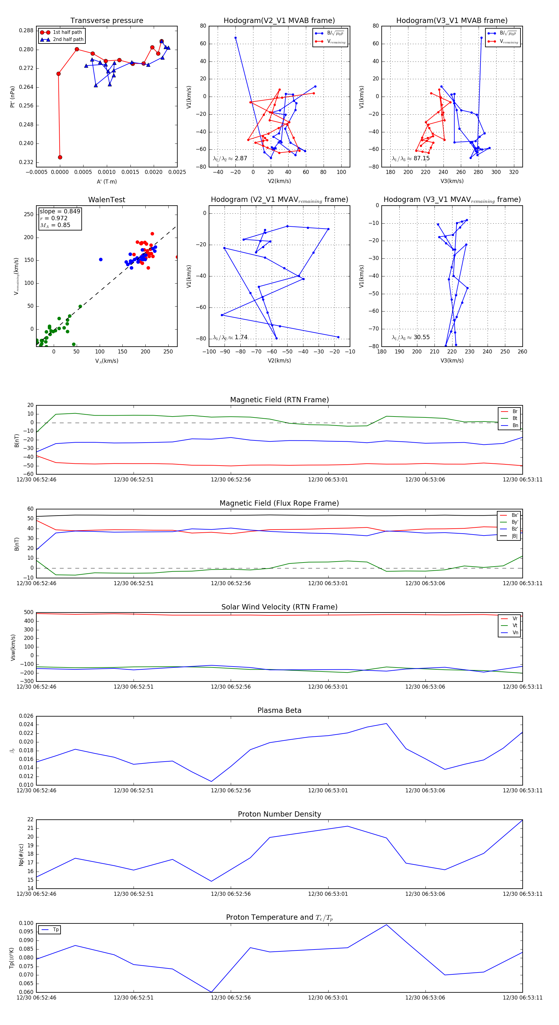
Flux Rope in 2024

Flux Rope Event 2024-12-30 06:52:46 ~ 2024-12-30 06:53:11 (26 seconds)


plot