HOME   LIST
‹–   –›

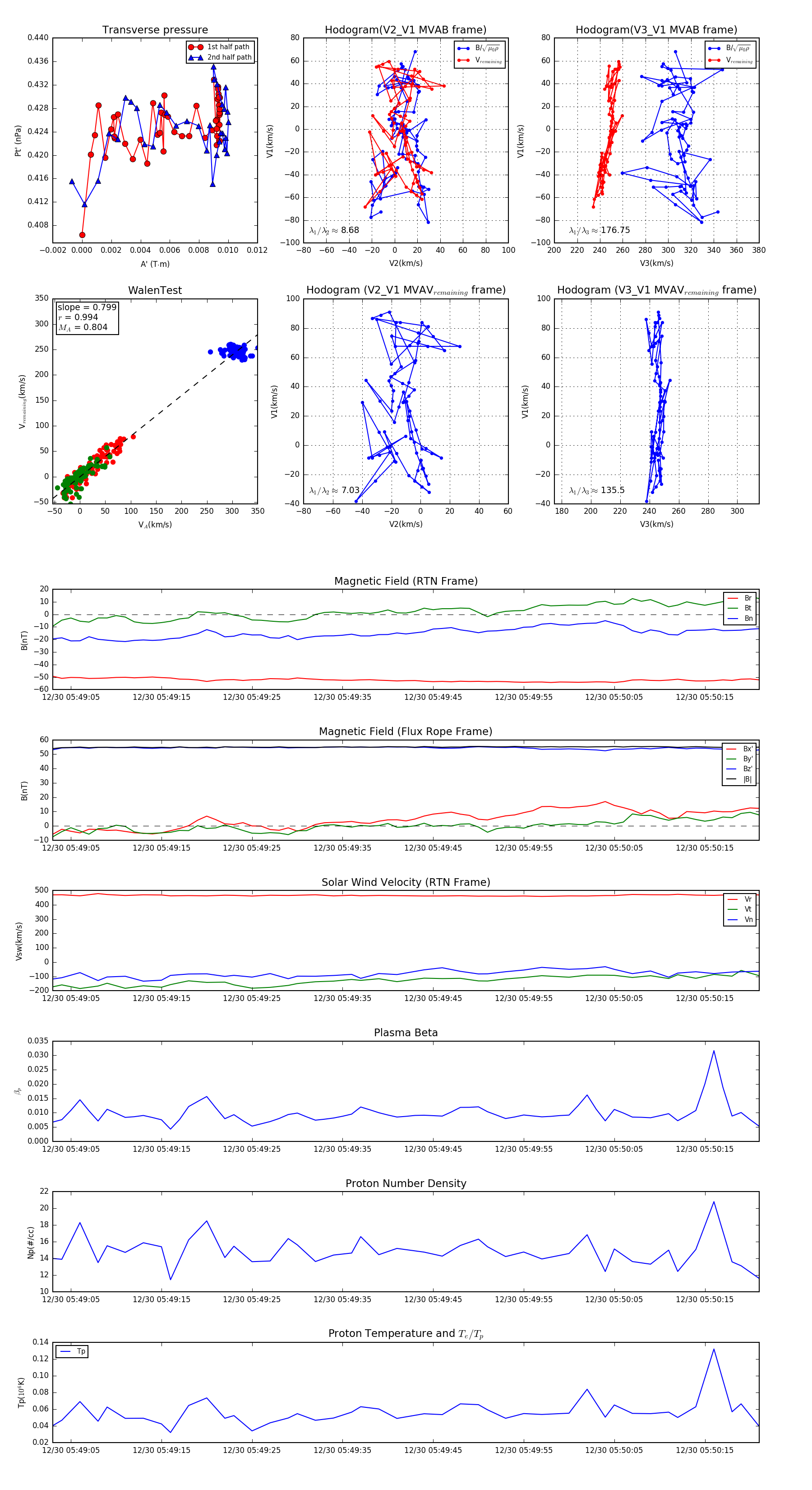
Flux Rope in 2024

Flux Rope Event 2024-12-30 05:49:03 ~ 2024-12-30 05:50:21 (79 seconds)


plot