HOME   LIST
‹–   –›

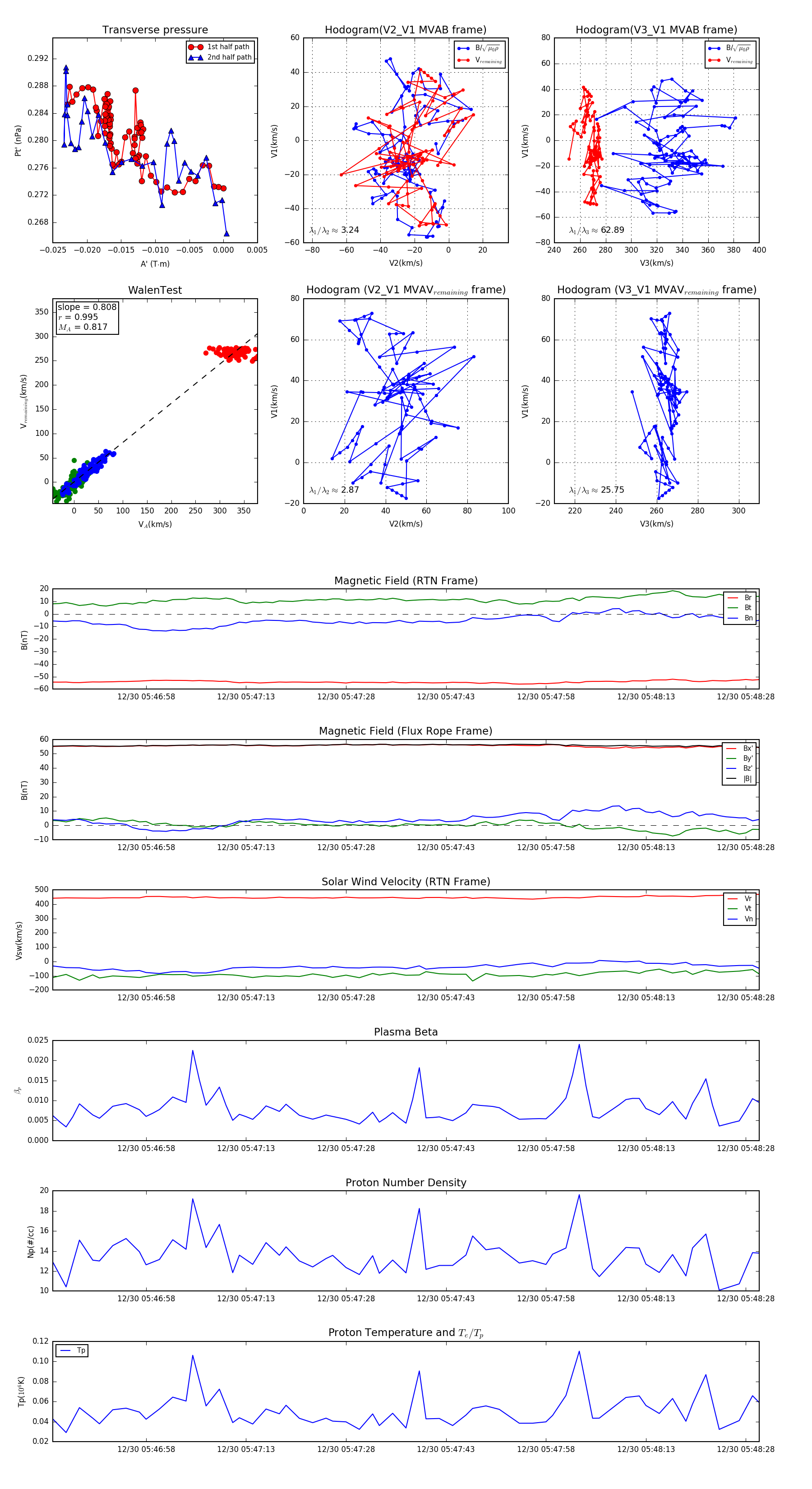
Flux Rope in 2024

Flux Rope Event 2024-12-30 05:46:44 ~ 2024-12-30 05:48:30 (107 seconds)


plot